STMicroelectronics Convertisseurs Buck synchrones L6981
Les convertisseurs Buck synchrones L6981 de STMicroelectronics sont des régulateurs abaisseurs monolithiques synchrones faciles à utiliser, capables de fournir jusqu'à 1,5 A de CC à la charge. Le L6981 offre une large plage de tension d'entrée qui le rend adapté à un large éventail d'applications.Le L6981 STM est proposé en versions à faible consommation (LCM) et faible bruit (LNM). Le LCM maximise le rendement à faible charge avec une ondulation de tension de sortie contrôlée, de sorte que le composant est adapté aux applications alimentées par batterie. En comparaison, le LNM rend la fréquence de commutation constante et minimise l'ondulation de tension de sortie pour les opérations à faible charge, satisfaisant ainsi la spécification pour les applications sensibles au bruit faible.
Les convertisseurs L6981 sont basés sur une architecture en mode courant de crête et sont disponibles en boîtier SO8 avec compensation interne, minimisant la complexité et la taille de la conception.
Caractéristiques
- Tension d'entrée de fonctionnement comprise entre 3,5 V et 38 V
- Tension de sortie de 0,85 V à VIN
- Courant de sortie CC de 1,5 A
- Réseau de compensation interne
- Deux versions différentes : LCM pour un haut rendement à faible charge et LNM pour les applications sensibles au bruit
- Courant d'arrêt de 2 μA
- Démarrage progressif interne
- Activation
- Protection contre les surtensions
- Séquencement de tension de sortie
- Protection thermique
- Synchronisation avec l'horloge externe pour les dispositifs LNM
- Boîtier SO8
Applications
- Conçu pour les systèmes d'alimentation industriels de bus de 24 V
- Équipement alimenté par batterie 24 V
- Nœuds intelligents décentralisés
- Capteurs et applications toujours actives
- Applications à faible bruit
Vidéos
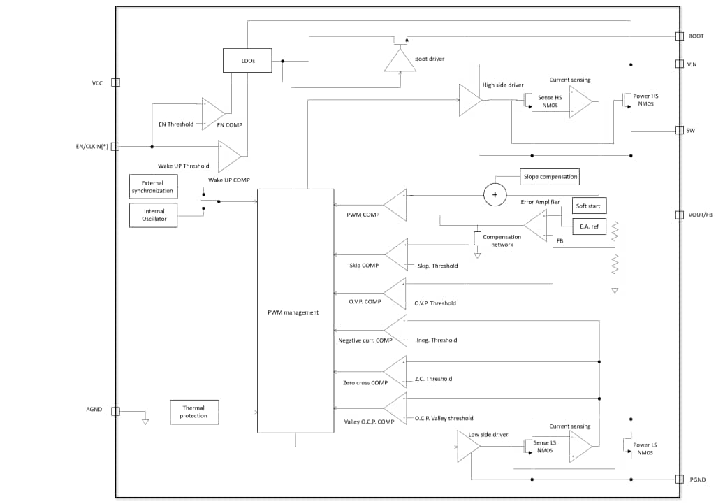
Schéma fonctionnel
Publié le: 2021-02-10
| Mis à jour le: 2023-05-25
