STMicroelectronics HVLED805 Off-Line LED Drivers
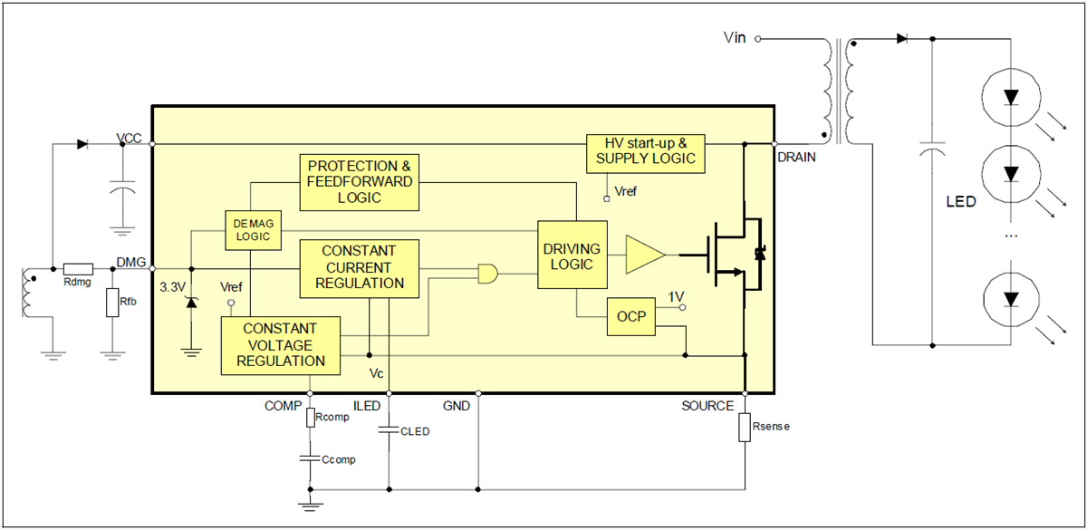
STMicroelectronics HVLED805 Off-Line LED Drivers provide an efficient, compact, cost-effective solution for LED driving. The HVLED805 are high-voltage primary switchers for operating directly from the rectified mains with minimum external parts. STMicroelectronics HVLED805 Off-Line LED Drivers combine a high-performance, low-voltage PWM controller chip and an 800V, avalanche-rugged power MOSFET in the same package. The PWM is a current-mode controller IC specifically designed for ZVS (zero voltage switching) fly-back LED drivers, with constant output current (CC) regulation using primarysensing feedback.This eliminates the need for the opto-coupler, the secondary voltage reference, and the current sense on the secondary side while still maintaining a good LED current accuracy. Moreover it guarantees safe operation when a short circuit of one or more LEDs occurs.Features
- 800V, avalanche rugged internal power MOSFET
- 5% accuracy on constant LED output current with primary control
- Optocoupler not needed
- Quasi-resonant (QR) zero voltage switching (ZVS) operation
- Internal HV start-up circuit
- Open or short LED string management
- Automatic self supply
- Input voltage feed-forward for mains independent cc regulation
Applications
- AC-DC led driver applications
- LED retrofit lamps (i.e. E27, GU10)
Block Diagram
Publié le: 2018-02-08
| Mis à jour le: 2023-01-31
