STMicroelectronics Tableau de démonstration EVALSTGAP4S
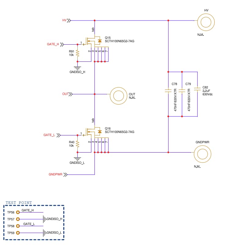
Le tableau de démonstration EVALSTGAP4S de STMicroelectronics évalue le STGAP4S, un pilote de grille avancé isolé de manière galvanique pour IGBTs et MOSFET SiC. Ce tableau de démonstration dirige un commutateur d’alimentation avec une tension nominale allant jusqu’à 650 V. La carte EVALSTGAP4S comprend deux MOSFET SiC dans un boîtier H2PAK-7 connectés dans une configuration de demi-pont. Ce tableau de démonstration permet de configurer ou de désactiver les fonctionnalités de protection et de contrôle du pilote via l’interface SPI lorsqu’il est associé au STEVAL-PCC009V2 et au STSW-STGAP4 GU. La carte EVALSTGAP4S dispose d'un régulateur linéaire 3,3 V embarqué pour l'alimentation côté BT, de Flyback pour alimentation de pilotage 18 V / -5 V HT et d'indicateurs LED de défaut. Cette carte de démonstration est conforme à la directive RoHS.Caractéristiques
- Configuration demi-pont
- MOSFET 650 V SIC SCTH100N65G2-7AG, 20 mΩ
- Jusqu’à 520 V (limité par les MOSFET et les condensateurs nominaux) rail haute tension
- Régulateur linéaire embarqué 3,3 V pour alimentation côté LV
- Flybacks pour alimentation de pilotage HV 18 V/-5 V
- Tension de fonctionnement maximale de l’isolation 1200 V
- Voyants LED indiquant une défaillance
- Adapté à une utilisation en combinaison avec l’interface graphique STEVAL-PCC009V2 et STSW-STGAP4
- Conforme à la directive RoHS
Publié le: 2023-07-14
| Mis à jour le: 2025-08-12
