STMicroelectronics Régulateurs de commutation monolithiques ALED6000
Les régulateurs de commutation monolithique ALED6000 STMicroelectronics sont conçus pour fournir jusqu'à 3 A de courant CC pour le pilotage de LED à haute puissance. L'ALED6000 dispose d'une large plage de tensions d'entrée, ce qui en fait un choix idéal pour les systèmes automobiles. La chute de tension RSENSE standard de 250 mV améliore les performances de rendement et la variation numérique est mise en œuvre en pilotant la broche DIM dédiée.Les régulateurs de commutation monolithique ALED6000 STM offrent une limitation de courant réglable, conçue pour sélectionner le courant RMS de l'inducteur en conséquence avec le courant nominal de sortie des LED. La capacité d'ajustement de la fréquence de commutation donne une taille compacte à l'application. La détection de courant impulsion par impulsion, améliorée par la modulation de fréquence numérique, met en œuvre une protection efficace du courant constant sur les différentes conditions d'application. La fonctionnalité de commutation intégrée sur la broche VBIAS optimise le rendement.
Plusieurs dispositifs peuvent être synchronisés en partageant la broche SYNCH pour éviter les parasites dans les applications à faible bruit et la valeur RMS du courant d'entrée doit être réduite.
Caractéristiques
- Homologation AECQ100
- Courant de sortie CC jusqu'à 3 A
- Plage de tension d'entrée : 4,5 à 61 V
- RDS(activ.) = 250 mΩ std.
- fSW ajustable (250 kHz - 1,5 MHz)
- Fonction de gradation avec broche dédiée
- Arrêt faible IQ (10 µA std en provenance de VIN)
- Fonctionnement à faible IQ (2,4 mA std)
- Précision du courant de sortie ±3 %, sur la plage de température
- Synchronisation
- Activation avec broche dédiée
- Temps de démarrage progressif réglable
- Limitation de courant réglable
- Fonctionnement à faible chute de tension (12 μs max.)
- VBIAS maximisant le rendement à faible charge
- Arrêt thermique à récupération automatique
Applications
- Adapté aux systèmes automobiles
- Applications de pilotage à LED HB
- Remplacement d'ampoule halogène
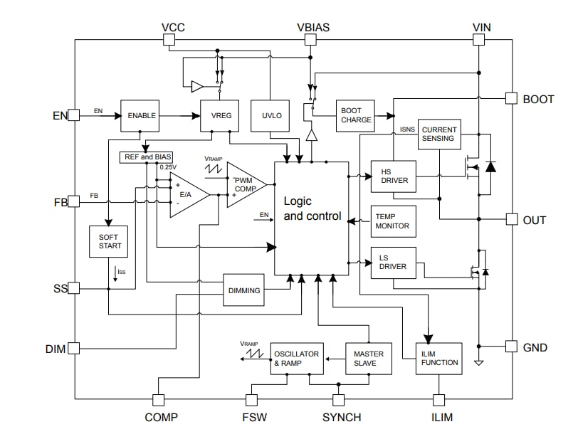
Schéma fonctionnel
Schéma d'application
