Semtech Régulateurs d'entrée et de décrochage à très faible valeur SC42
Les régulateurs à très faible entrée/très faible chute de 2 A SC42 de Semtech offrent des performances élevées et une tension positive et sont conçus pour être utilisés dans les applications nécessitant une très faible entrée et une très faible tension de chute. Les régulateurs SC42 fonctionnent avec une entrée V aussi basse que 1,4 V et avec une tension de sortie programmable aussi basse que 0,5 V.Les régulateurs SC42 de Semtech sont produits avec une chute ultra faible et sont idéaux pour les applications où Vout est très proche de Vin. Une broche d'activation réduit encore davantage la dissipation de puissance lorsque l'appareil est éteint. La tension de sortie peut être réglée via un diviseur externe ou des paramètres fixes, en fonction de la configuration de la broche ADJ ou FB. Le SC42 offre une excellente régulation des variations de ligne, de charge et de température.
Le SC42 est disponible dans le package SOIC-8-EDP (Plaquette de pastille exposée).
Applications
- Cartes télécom/réseau
- Cartes mères/périphériques
- Applications industrielles
- Infrastructure sans fil
- Boîtiers adaptateurs
- Équipements médicaux
- Ordinateurs portables
- Systèmes alimentés par batterie
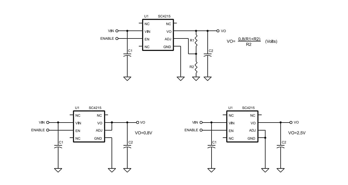
Application standard
View Results ( 8 ) Page
| Numéro de pièce | Fiche technique | Description |
|---|---|---|
| SC4216STRT | ![]() |
Régulateurs de tension LDO LOW INPUT/OUTPUT 3A REG |
| SC4216HSETRT | ![]() |
Régulateurs de tension LDO VLI/VLDO 3A REG W/ENABLE |
| SC4212MLTRT | ![]() |
Régulateurs de tension LDO 500MA LOW VIN LDO LINEAR REG |
| SC4215ASTRT | ![]() |
Régulateurs de tension LDO VRYLW INPT/DRPOUT 2AMP REG W/E |
| SC4211HSTRT | ![]() |
Régulateurs de tension LDO VRYLW INPUT/VRYLW DROPOUT 1AMP |
| SC4205IS-2.5TRT | ![]() |
Régulateurs de tension LDO ULDO 1.5A 2.5V SO-8 |
| SC4212BMLTRC | ![]() |
Régulateurs de tension LDO 1A LOW VIN LDO LINEA |
| SC4212LMLTRC | ![]() |
Régulateurs de tension LDO 1A LOW VIN LDO LINEAR REG |
Publié le: 2020-07-27
| Mis à jour le: 2024-12-05

