Analog Devices Inc. Cartes d'évaluation EV-ADF4030SD1Z
Les cartes d’évaluation d’Analog Devices EV-ADF4030SD1Z évaluent les performances du synchroniseur de précision à 10 canaux ADF4030. Ces cartes doivent être connectées à la carte contrôleur SDP K1 via les connecteurs Arduino P5, P17, P18 et P16. Plusieurs cartes d’évaluation EV-ADF4030SD1Z peuvent être empilées sur la carte contrôleur SDP-K1 en utilisant le connecteur Arduino. Les cartes d’évaluation EV-ADF4030SD1Z offrent un accès à dix lignes d’E/S bidirectionnelles ADF4030 BSYNC utilisant des connecteurs Twinax et SMA. Ces cartes d’évaluation sont utilisées dans le transport de synchronisation 5 G, la synchronisation de haute précision, l’électronique de broche d’équipement de test automatique (ATE) et les applications de radar à réseau d’antennes phasées.Caractéristiques
- Carte d'évaluation EV-ADF4030SD1Z incluant le synchroniseur de précision à 10 canaux ADF4030, l'interface Arduino et des régulateurs de tension
- Permet de multiples façons de fournir une horloge de référence à l'ADF4030
- La carte de contrôleur SDP-K1 fonctionne comme une interface entre un PC et la carte d'évaluation
- En asymétrique depuis un générateur de signal
- En différentiel depuis un autre dispositif ou synchroniseur ADF4030 supplémentaire
- Donne accès aux lignes d'E/S bidirectionnelles BSYNC 10 ADF4030 à l'aide des connecteurs Twinax et SMA
- Facilite l'interfaçage des horloges ADF4030 avec un oscilloscope ou d'autres cartes à l'aide d'une carte interposeur
- Jusqu’à 16 cartes EV-ADF4030SD1Z peuvent être empilées en utilisant le connecteur Arduino
- Le logiciel basé sur Windows® permet le contrôle de toutes les fonctions de l’ADF4030 depuis un PC
- Équipement nécessaire :
- PC basé sur Windows avec accès USB 2.0 pour le logiciel d'évaluation
- Source d'horloge de référence
- Oscilloscope avec câbles SMA (en option)
- Logiciel requis
- Logiciel ACE et version 1.30 ou supérieure
- Module complémentaire ADF4030 et version 1.2024.26400-dev0030 ou supérieure
Applications
- Synchronisation de haute précision de temps de transport 5 G
- Électronique de broche d'équipement de test automatique (ATE)
- Radar à réseau phasé
Contenu du kit
- Carte d'évaluation EV-ADF4030SD1Z
- Carte interposeur
- 1 kit contrôleur SDK-K1
- 1 adaptateur à montage sur cloison externe 12 V et 24 W CA/CC (classe II)
- 1 câble Twinax
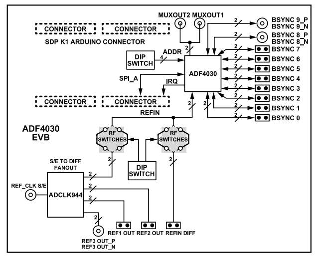
Schéma fonctionnel
Publié le: 2025-01-24
| Mis à jour le: 2025-12-22
