ROHM Semiconductor CI puissant de contrôle de charge stroboscopique série LSI
Les puissants CI de contrôle de charge stroboscopique série LSI de ROHM Semiconductor sont des régulateurs de commutation auto-oscillants qui mettent en œuvre un transformateur. La série LSI dispose d'un pilote d'IGBT intégré et de divers circuits de protection (TSD, UVLO, SDP). Les CI de contrôle de charge stroboscopique série LSI fournissent des applications à haut rendement pour les condensateurs de charge dans des ensembles à plusieurs brins.Caractéristiques
- DMOS 48 V à faible Vth intégrée
- Courant de crête côté primaire du transformateur réglable par broche RADJ
- Commutation de contrôle de charge avec la broche de démarrage (START)
- Comprend un circuit de détection de tension de charge complète de haute précision et une broche de sortie
- Divers circuits de protection intégrés (TSD, UVLO, SDP)
- Pilote d'IGBT intégré
- VSON010X3020 3,0 mm x 2,0 mm x 0,6 mm
Applications
- Appareils photo numériques
- Téléphone mobile
Caractéristiques techniques
- Plage d'entrée de broche SW 48 V
- Courant de crête de broche SW 0,5 A ± 20 %
- Tension CC de détection de charge complète de 1,0 V ± 1,1 %
- Tension CA de détection de charge complète CA de 1,0 V-1,1 % à 1,35 % 200 nsec
- Tension CA de détection de charge complète de 1,0 V-1,1 % à 1,6 % 100 nsec
- Vth (START,IGBT_AN) : de 0,6 V à 1,5 V
Circuit d'application
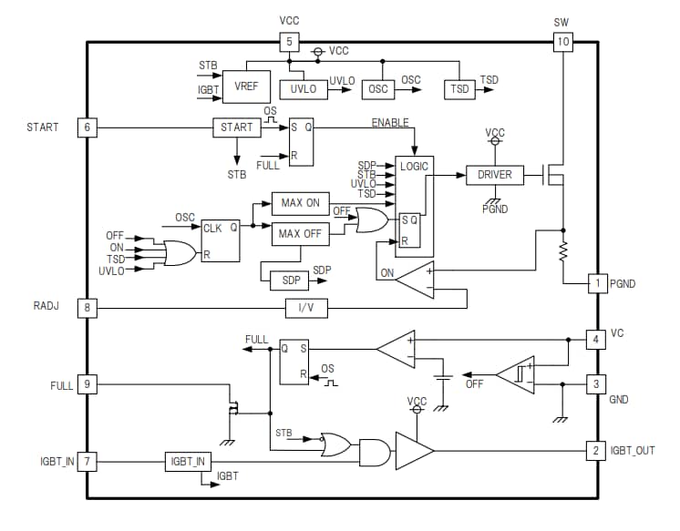
Schéma fonctionnel
Publié le: 2022-04-12
| Mis à jour le: 2022-04-25
