ROHM Semiconductor Pilote moteur monophasé BU69090NUX
Le pilote de moteur monophasé BU69090NUX de ROHM Semiconductor est un pilote moteur de ventilateur double alternance de 5 V avec élément HALL intégré. Ce pilote de moteur fournit une fonction de contrôle de gain automatique (AGC), un pilote silencieux par commutation douce et une faible consommation de batterie via sa fonction de veille. Le pilote de moteur BU69090NUX de ROHM Semiconductor dispose d’un contrôle de la vitesse MLI, d’une protection de verrouillage et d’un redémarrage automatique et d’une fonction de démarrage rapide. Ce pilote de moteur est adapté aux ventilateurs de refroidissement d'ordinateurs portables.Caractéristiques
- Pilote de moteur de ventilateur à double alternance monophasé 5 V
- Élément HALL intégré
- Fonction AGC
- Contrôle de la vitesse MLI
- Commande à commutation progressive (type MLI)
- Fonction d'aide au démarrage de service à faible MLI
- Fonction démarrage rapide
- Mode veille
- Protection de verrouillage et redémarrage automatique
- Boîtier compact
- Vitesse de rotation comme sortie de signal d'impulsion (FG)
Caractéristiques techniques
- Plage de tension d’alimentation de 1,8 V à 5,5 V
- Boîtier VSON008X2030 avec des dimensions de 2 mm x 3 mm x 0,6 mm
- Tension de sortie de 0,16 V (standard) (total inférieur et supérieur) à 0,2 A
- Plage de température de fonctionnement de -40 °C à +85 °C
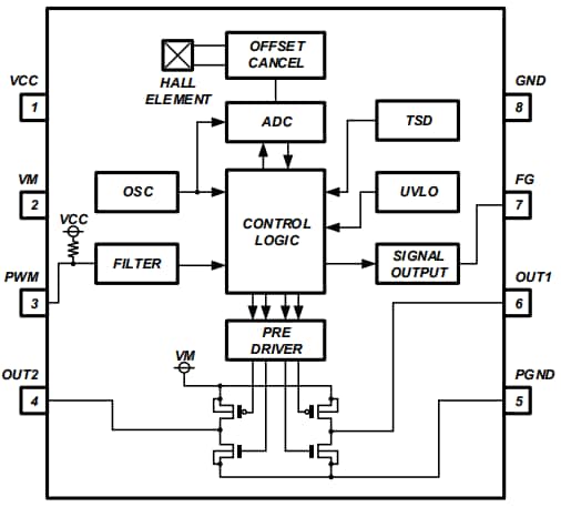
Schéma fonctionnel
Schéma du circuit d’application
Publié le: 2020-04-14
| Mis à jour le: 2024-09-26
