ROHM Semiconductor Pilote de courant continu BD18326NUF-M
Le pilote de courant continu (CC) BD18326NUF-M de ROHM Semiconductor est un CI pilote de courant continu pour piloter des lampes LED automobiles qui peuvent résister jusqu'à 40 V. Ce pilote de courant offre une haute fiabilité avec des fonctions intégrées pour la fonction de déclassement thermique, la détection ouverte LED et la protection contre les courts-circuits de sortie. Le pilote CC BD18326NUF-M offre également une fonction d'atténuation de surtension, une fonction de dérivation de courant à tension réduite, une sortie pour la fonction de drapeau de défaillance et l'entrée pour le signal de contrôle d'arrêt de courant de sortie. Ce pilote CC est homologué AEC-Q100 et fonctionne sur une plage de température de -40 °C à +150 °C. Les applications standard comprennent les lampes extérieures à LED automobiles et les lampes intérieures automobiles.Caractéristiques
- Homologué AEC-Q100
- Produits automobiles d'assistance à la sécurité fonctionnelle
- Minuteur CR pour graduation MLI
- Fonction de déclassement thermique (THD)
- Détection de LED ouverte
- Protection contre les courts-circuits de sortie (SCP OUT)
- Protection contre les courts-circuits de broches de réglage (SET SCP)
- Fonction d'atténuation de surtension (OVM)
- Fonction de dérivation de courant à tension réduite
- Désactiver la fonction de détection d'ouverture LED à tension réduite (OPM)
- Sortie pour indicateur de défaillance/entrée pour courant de sortie OFF
- Signal de contrôle (PBUS)
Applications
- Phares et voyants extérieurs automobiles à LED :
- Feux arrière
- Clignotant
- Lampe de position/DRL
- Feu de brouillard
- Éclairage intérieur automobile :
- Éclairage de climatisation
- Éclairage intérieur
- Éclairage de groupe
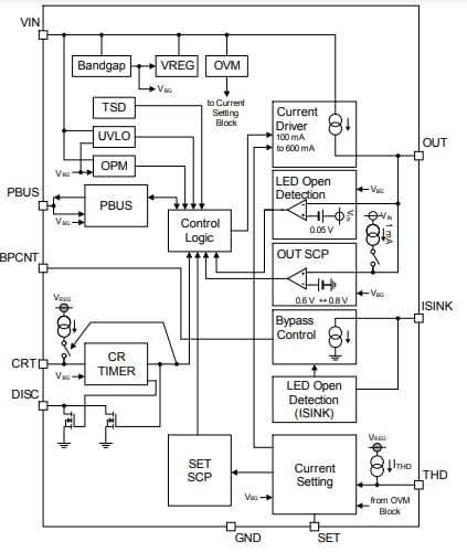
Schéma fonctionnel
Circuit d’application standard
Publié le: 2021-03-15
| Mis à jour le: 2022-03-11
