Renesas Electronics ISL91133IIx-EVZ Evaluation Boards
Renesas Electronics ISL91133IIx-EVZ Evaluation Boards are a demonstration and evaluation platform for the highly integrated ISL91133 switching voltage regulator. The ISL91133 provides a power supply solution for products using a one-cell Li-ion or Li-polymer battery. The ISL91133IIx-EVZ evaluation boards enable developers to test the performance of the ISL91133 in various applications and provide a reference design for use when developing applications.The ISL91133IIx-EVZ evaluation boards operate at a 2.35V to 5.4V input voltage range with a switching frequency of 2.5MHz. These boards incorporate forced bypass or auto bypass modes with a 38mΩ switch and PFM mode at light-load currents. The board's enable function is controlled by the onboard jumper header J3, and the VSET function is controlled by the onboard jumper header J4. Similarly, the BYPASS function can be set to forced or auto mode by controlling the onboard jumper header J5.
Features
- Pre-mounted ISL91133 switching voltage regulator
- Reference design application circuit
- 2.35V to 5.4V input voltage range
- Up to 2.3A output current
- Forced bypass or auto bypass modes with a 38mΩ switch
- 108μA quiescent current minimizes standby consumption in boost mode
- Boost topology
- PFM mode at light-load currents
- 2.5MHz switching frequency
- Non-isolated outputs
- Connectors and test points for easy probing
- -40°C to 85°C operating temperature range
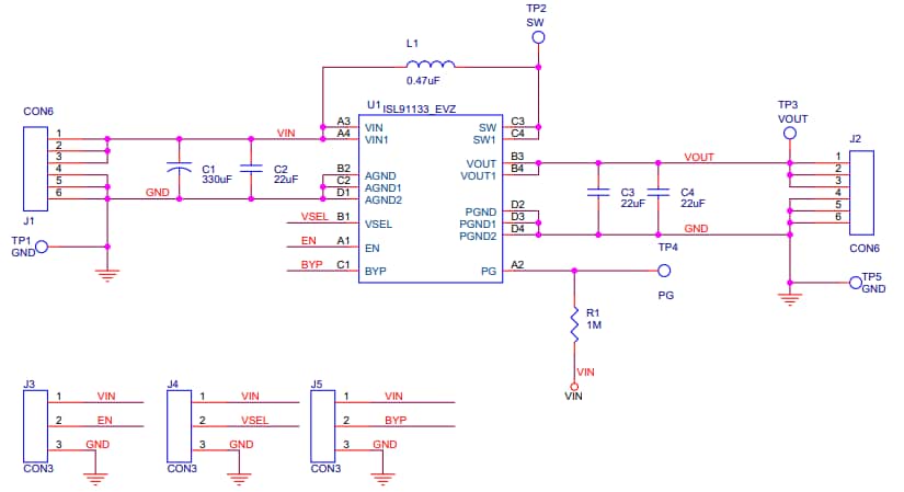
Schematic
Publié le: 2018-12-19
| Mis à jour le: 2023-02-16
