Renesas Electronics Régulateurs linéaires ISL80102/ISL80103
Les régulateurs linéaires ISL80102/ISL80103 de Renesas Electronics sont des LDO à courant de sortie de 2 A et 3 A, basse tension, courant élevé et sortie unique. L'ISL80102/ISL80103 fonctionne à partir de tensions d'entrée de 2,2 V à 6 V et peut fournir des tensions de sortie de 0,8 V à 5,5 V.Les régulateurs linéaires ISL80102/ISL80103 de Renesas Electronics disposent d'un condensateur externe sur la broche de démarrage progressif qui fournit un réglage pour les applications qui nécessitent un courant d'appel inférieur à la limite du courant. La fonction d'activation permet de placer la pièce en mode d'arrêt à faible courant de repos. Les régulateurs linéaires mettent en œuvre un processus BiCMOS sous-micron pour fournir les performances analogiques et une valeur globale meilleures de leur catégorie.
Les régulateurs linéaires CMOS ISL80102/ISL80103 consomment un courant de repos considérablement plus faible en raison de la charge sur les LDO bipolaires, ce qui les rend efficaces et permet des boîtiers avec des empreintes plus petites. L'ISL80102/ISL80103 est disponible en boîtier DFN 10 fils.
Caractéristiques
- Stable avec des condensateurs céramiques
- Courant de sortie nominal de 2 A et 3 A
- Plage de tension d'entrée de 2,2 V à 6 V
- Précision VOUT de ±1,8 % assurée sur la ligne, la charge et TJ = de -40 ºC à +125 ºC
- Tension de relâchement très faible de 120 mV à 3 A (ISL80103)
- Réponse transitoire très rapide
- Excellent PSRR de 62 dB
- Bruit de sortie 49 µVRMS
- Sortie bonne alimentation
- Limitation de courant d'appel réglable
- Protection contre les courts-circuits et les surchauffes
- Disponible en DFN à 10 fils
Applications
- Serveurs
- Télécommunications et réseautage
- Équipements médicaux
- Systèmes d'instrumentation
- Routeurs et commutateurs
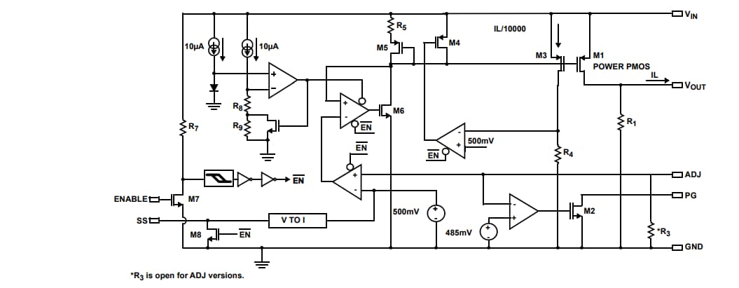
Application standard
SCHÉMA DE PRINCIPE
