Qorvo Carte d'évaluation QPD1004AEVB
La carte d'évaluation QPD1004AEVB de Qorvo est une carte d'évaluation RF entièrement assemblée pour le transistor GaN‑sur‑SiC avec adaptation d'entrée QPD1004A et conçue spécifiquement pour accélérer la caractérisation des dispositifs et le prototypage des amplificateurs dans la bande de 100 MHz à 1 GHz. La carte met en œuvre l'adaptation d'entrée de 50 Ω du dispositif et fournit un réseau de sortie qui peut être réglé sur la carte, pour une puissance et une efficacité optimales sur toute la bande cible. Les cas d'utilisation standard comprennent les étages de puissance RF à large bande et à bande étroite pour les communications, les radars et l'instrumentation de test.Caractéristiques
- Matériau PCB RO4350B, épaisseur de 20 mil, revêtement en cuivre de 2 oz
- Taille totale de 3,98 pouces x 3,98 pouces
- Gamme de fréquences de 100 MHz à 1 GHz
- Gain linéaire standard de 20,8 dB
- Puissance de sortie standard de 44,7 dBm à une compression de 3 dB
- Rendement de drain standard de 66,7 % à une compression de 3 dB
- Gain standard de 17,8 dB à une compression de 3 dB
Applications
- Radar à usage militaire
- Communications mobiles terrestres et radio militaires
- Instrumentation de test
- Amplificateurs à large bande ou à bande étroite
- Brouilleurs
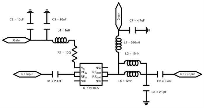
Schéma de circuit
Publié le: 2026-01-13
| Mis à jour le: 2026-01-19
