onsemi Contrôleurs Flyback primaires automobiles NCV1362
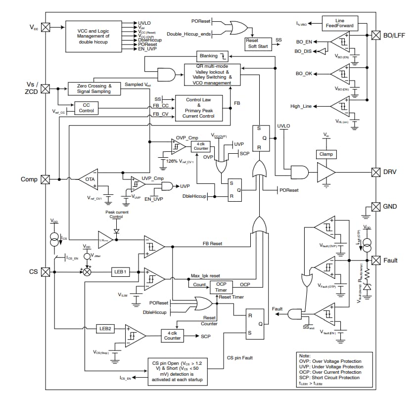
Les contrôleurs Flyback côté primaire automobile NCV1362 d'onsemi sont des contrôleurs flyback quasi résonants côté primaire hautement intégrés conçus pour contrôler des alimentations hors ligne robustes et à hautes performances. Utilisant une nouvelle méthode, le NCV1362 économise le circuit de rétroaction secondaire pour une tension constante et une régulation de courant constant. Cette méthode et cette caractéristique permettent une excellente régulation de ligne et de charge sans optocoupleur traditionnel et référence de tension TL431.Les contrôleurs Flyback côté primaire automobile NCV1362 d'onsemi fournissent un haut rendement en fonctionnant en mode de contrôle du mode courant de crête quasi résonnant à verrouillage en creux à haute charge. Lorsque l'alimentation du côté secondaire commence à diminuer, le NCV1362 ajuste automatiquement le cycle de service, puis à faible charge, le contrôleur entre en modulation de fréquence d'impulsion à courant de crête fixe avec une détection de commutation de creux. Cette technique maintient la régulation de sortie dans une minuscule charge fictive. Le verrouillage de creux des quatre premiers creux empêche l'opération de saut de creux, puis une commutation de creux à faible charge met en œuvre un haut rendement.
Caractéristiques
- Homologué pour les applications automobiles
- Homologué AEC-Q100 avec les résultats suivants
- Température de dispositif de classe 1 de -40 °C à +125 °C
- Niveau 2 de classification de dispositif HBM ±2 kV
- Régulation côté primaire à tension constante <±5 %
- Régulation côté primaire à tension constante <±5 %
- Caractéristique LFF et BO sur une broche dédiée :
- Quasi résonant avec fonctionnement de commutation de creux
- Efficacité optimisée à faible charge et performances de veille
- Limitation de fréquence maximale (sans limitation, 80, 110 et 140 kHz)
- Limite du courant de crête cycle par cycle
- Protection contre les sous-tensions et les surtensions de sortie (UVP ou OVP)
- Protection contre les courts-circuits de diode secondaire ou de bobinage
- Large plage de fonctionnement VCC (jusqu'à 28 V)
- Faible courant de démarrage
- Protection ouverte et contre les courts-circuits de broches CS et VS/ZCD
- Arrêt de température interne
- Gigue à fréquence interne et fixe pour une meilleure signature EMI
- Double courant de crête congelé pour optimiser le rendement à faible charge (10 % de charge) et les performances de veille (à vide)
- Entrée de défaillance pour conditions de défaillance graves, compatible NTC pour OTP
- Dispositifs sans plomb
Applications
- Alimentations auxiliaires automobiles
- Alimentations auxiliaires pour chargeur et onduleurs de traction embarqués
Schéma fonctionnel
