onsemi Pilotes LED NCL37733
Les pilotes LED NCL37733 onsemi sont destinés aux convertisseurs SEPIC et buck-boost non isolés et flyback corrigés par facteur de puissance. Ce contrôleur fonctionne en mode quasi résonnant pour offrir un rendement optimal. Il intègre une méthode de contrôle exclusive qui permet à l'intensité de la LED d'être étroitement régulée à partir du côté primaire. Cela évite d'avoir recours à un circuit de rétroaction du côté secondaire et à un optocoupleur.Caractéristiques
- Fonctionnement de contrôle en mode courant de crête quasi résonnant
- Contrôle de courant constant avec rétroaction côté primaire
- Régulation de courant constant de LED étroite de ±2 % standard
- Facteur de puissance quasi unitaire (>0,95 en habituellement)
- Optimisé pour les applications à large portée de ligne
- Commande prédictive de ligne pour une précision de régulation améliorée
- Faible courant de démarrage (10 A std)
- Large plage VCC
- Pilote de pôle totem 100 mA/150 mA avec pince de grille 12 V
- Caractéristiques de protection robustes
- OVP sur VCC
- Protection programmable contre les surtensions/LED en circuit ouvert
- Limite du courant de crête cycle par cycle
- Protection contre les courts-circuits de l'enroulement
- Protection contre les courts-circuits de la diode secondaire
- Protection contre les courts-circuits de sortie
- Arrêt thermique
- Verrouillage en sous-tension VCC
- Détection de baisse de tension
- Produit MSL1 sans plomb, sans halogénure
Applications
- Ampoules et tubes à DEL intégrés inférieurs à 25 W
- Pilotes LED/alimentations inférieures à 25 W
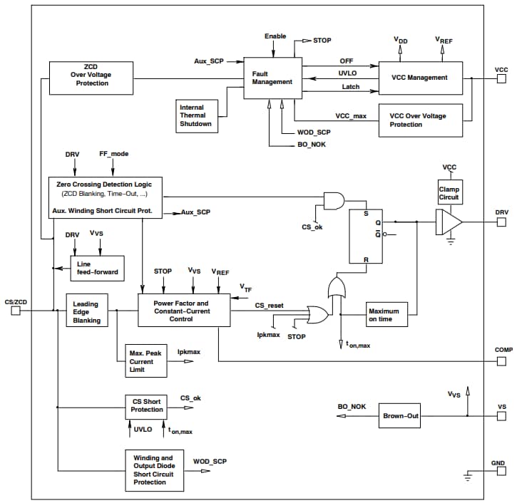
ARCHITECTURE DE CIRCUIT INTERNE
Publié le: 2021-03-24
| Mis à jour le: 2022-03-11
