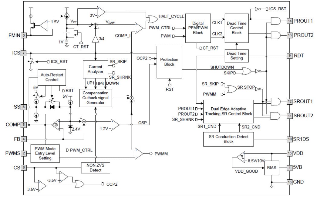
onsemi / Fairchild FAN7688 Advanced PFM Controller
onsemi / Fairchild FAN7688 Advanced Pulse Frequency Modulated (PFM) Controller offers best-in-class efficiency for isolated DC/DC converters. The onsemi / Fairchild FAN7688 is meant for LLC resonant converters with Synchronous Rectification (SR) and employs a current mode control technique based on the charge control. The triangular waveform from the oscillator is combined with the integrated switch current information to determine the switching frequency. This feature provides a better control-to-output transfer function of the power stage, simplifying the feedback loop design and allows true input power limit capability.Features
- Secondary side PFM controller for LLC resonant converter with synchronous rectifier control
- Charge current control for better transient response and easy feedback loop design
- Adaptive synchronous rectification control with dual-edge tracking
- Closed-loop soft-start for monotonic rising output
- 39kHz to 690kHz wide operating frequency range
- Green functions to improve light-load efficiency
- Symmetric PWM control at light-load to limit the switching frequency
- Protection functions with auto-restart
- Over-Current Protection (OCP)
- Output Short Protection (OSP)
- Programmable dead times for primary-side switches and secondary side synchronous rectifiers
- Power limit by compensation cutback
- Over-Load Protection (OLP) with a programmable shutdown delay time
- Over-Temperature Protection (OTP)
- Programmable dead times for primary-side switches and secondary side synchronous rectifiers
- Under-Voltage Lockout (UVLO)
- -40°C to 125°C wide temperature range
Applications
- Desktop ATX, desktop-derived server, blade server, and telecom power supplies
- Intelligent 100W to 2kW + Offline power supplies
- Large screen display power
- High efficiency isolated DC/DC converters
- Industrial power
Block Diagram
Videos
Publié le: 2015-10-20
| Mis à jour le: 2022-03-11
