onsemi Émetteur-récepteur FlexRay ® NCV7381C
L'émetteur-récepteur NCV7381C FlexRay® d'Onsemi est un émetteur-récepteur monocanal à haute température conforme à la spécification Couche physique électrique FlexRay Rev. 3,0 (1) Cette interface CI offre une excellente performance en matière de compatibilité électromagnétique et une excellente résistance aux décharges électrostatiques (ESD) . L'émetteur-récepteur NCV7381C peut fonctionner à des vitesses pouvant atteindre 10Mbit/s. La fonctionnalité de commande du mode de composant est optimisé pour les nœuds connectés en permanence à une batterie de voiture. L'émetteur-récepteur NCV7381C Onsemi est compatible avec les systèmes de 14 V et 28 V.Caractéristiques
- Conforme à la spécification de la couche physique électrique FlexRay Rev. 3,0 (1)
- Communication jusqu'à 10 Mbit/s avec émetteur et récepteur FlexRay en modes de puissance normale
- 60 ns bit soutien temporel
- Récepteur du mode faible puissance FlexRay pour la détection de réveil à distance
- Excellent niveau de susceptibilité électromagnétique (EMS) sur toute la gamme de fréquences
- Très faibles émissions électromagnétiques (EME)
- PINS de bus protégés contre les impulsions ESD du système >10 kV
- Certifiée AEC-Q100 et compatible PPAP
- Comportement sûr dans des conditions d’approvisionnement manquantes ou inexistantes
- Broches d'interface pour contrôleur de protocole et hôte (TxD, RxD, TxEN, RxEN, STBN, BGE, EN et ERRN)
- Sortie INH pour le contrôle des régulateurs externes
- Broche de réveil local
- Temporisation TxEN
- Rétroaction BGE
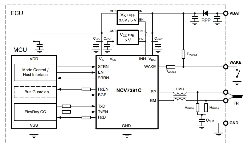
Schéma de principe
Schéma d'application
Publié le: 2020-12-15
| Mis à jour le: 2024-05-21
