onsemi Régulateurs linéaires NCP59744
Les régulateurs linéaires NCP59744 onsemi fournissent un courant de sortie supérieur à 3,0 A avec une tension de décrochage de 75 mV à pleine charge. Les régulateurs NCP59744 sont stables avec des condensateurs céramiques et autres condensateurs de sortie à faible ESR. Les régulateurs linéaires NCP59744 possèdent une version à tension de sortie réglable avec une tension de sortie allant jusqu'à 0,8 V.Les régulateurs linéaires NCP59744 onsemi disposent de caractéristiques de protection interne constituées d’un arrêt thermique intégré et d’une protection de limitation de courant de sortie. Des broches de démarrage progressif et de validation d'alimentation programmables par l'utilisateur sont disponibles. Le NCP59744 est disponible en boîtiers DFN10 3x3, QFN20 5x5 et WLCSP10.
Caractéristiques
- Courant de sortie supérieur à 3,0 A
- Précision standard du 0,25 % sur ligne et sur charge
- Plage de 0,8 à 5,5 V VIN
- Plage de 2,2 à 5,5 V VBIAS
- Plage de tensions de sortie de 0,8 à 3,6 V
- Tension de décrochage 75 mV à 3 A
- Démarrage progressif programmable
- Sortie de bonne alimentation à drain ouvert
- Excellente réponse transitoire
- Limitation de courant et protection d'arrêt thermique
- Sans plomb et conforme à la directive RoHS
Applications
- Régulation du point de charge des équipements télécoms et industriels
- Alimentations FPGA, DSP et logiques
- Post-régulation de l'alimentation à à commutation
- Applications avec des exigences spécifiques de temps de démarrage ou de séquençage
Schéma d'application standard
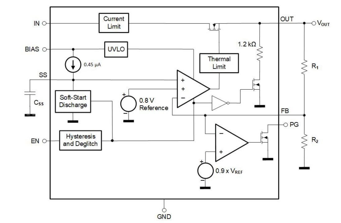
Schéma de principe simplifié
Publié le: 2021-02-24
| Mis à jour le: 2024-05-16
