![]() |
||
Chargeurs de batterie Li-Ion à commutation Fairchild Semiconductor FAN5400, compatibles USBLa famille de chargeurs de batterie à commutation Fairchild FAN5400, compatibles USB, répond au besoin de temps de charge plus rapides pour les dispositifs nomades et relève le défi thermique posé par les chargeurs linéaires. La famille Fairchild FAN5400 a remporté un prix dans le Top 10 annuel des produits CC-CC de Electronic Products China (EPC). Les paramètres de charge et les modes de fonctionnement des chargeurs de batterie à commutation Fairchild FAB540x sont programmables par l'intermédiaire d'une interface I²C qui fonctionne jusqu'à 3,4 Mo. Le courant de charge max. de 1,25 A garantit des temps de charge rapides, et la précision de tension de charge élevée (±0,5 % @2 5°C) permet d'obtenir un meilleur taux de charge de la batterie pour une durée de vie accrue. En plus des protections thermiques et contre les court-circuits standard, la famille FAN5400 tolère jusqu'à 20 V CC en entrée pour une sureté maximale face à une éventuelle surtension du port USB. Ces dispositifs offrent une charge très efficace par l'intermédiaire d'un port USB ou d'un adaptateur CA/CC 5 V, et ne génèrent que peu de chaleur pendant la charge. Ces chargeurs de batterie Li-Ion à commutation sont une solution idéale pour recharger les batteries Li-Ion à cellule unique ou cellules parallèles, dépassant de loin les performances des chargeurs linéaires traditionnels et bénéficiant en outre d'une fonctionnalité USB On-The-Go (USB-OTG) pratique.
|
||
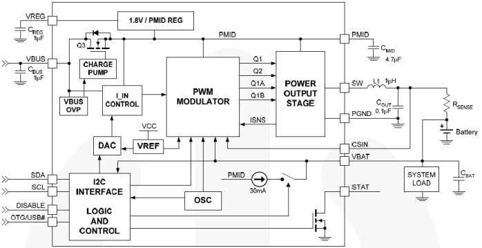
Schéma de principe FAN5400 ![]() |
||
Circuit d'application ![]() |
||
| Vidéo de présentation de FAN5400 |
||
![]() |
Publié le: 2011-09-19
| Mis à jour le: 2022-07-14






