NXP Semiconductors Contrôleur redresseur synchrone GreenChip TEA2093TS

Le contrôleur redresseur synchrone GreenChip TEA2093TS de NXP Semiconductors est un CI contrôleur dédié au redressement synchrone du côté secondaire des convertisseurs flyback asymétriques à demi-pont et flyback standard. Le TEA2093TS dispose d'un pilote de grille adaptatif pour une efficacité maximale à n'importe quelle charge. Le CI contrôleur TEA2093TS combine l'étage de détection et l'étage de commande pour piloter le MOSFET SR, rectifiant la sortie de bobinage du transformateur secondaire.

Le contrôleur TEA2093TS de NXP développe une tension d'alimentation pour les applications de charge de batterie avec une faible tension de sortie ou des applications avec un redressement côté haut. Le TEA2093TS est produit selon un procédé SOI (silicium sur isolateur).

Le TEA2093TS est conçu pour les alimentations électriques flyback. Dans de telles applications, il peut piloter le MOSFET redresseur synchrone externe, qui remplace la diode pour corriger la tension sur l'enroulement secondaire du transformateur.

Caractéristiques

  • Application
    • Fonctionne dans une large plage de tension de sortie pouvant descendre à 0 V
    • Broche de détection de drain capable de traiter des tensions d'entrée jusqu'à 120 V
    • Auto-alimentation pour un fonctionnement avec une faible tension de sortie
    • Auto-alimentation pour le redressement côté haut sans utiliser de bobinage auxiliaire
    • Fonctionne avec des MOSFET SR de niveau standard et logique
    • Prend en charge les applications USB BC, USB PD et quick Charge
    • Boîtier TSOP6
  • Rendement
    • Pilote de grille adaptatif pour une efficacité maximale à n'importe quelle charge
    • Courant d'alimentation standard en fonctionnement à vide inférieur à 200 μA
  • Commande
    • Pilote de grille adaptatif pour un arrêt rapide à l'extrémité de la conduction
    • Verrouillage de sous-tension (UVLO) avec abaissement de grille active

Applications

  • Chargeurs
  • Adaptateurs
  • Alimentations flyback asymétriques à demi-pont
  • Alimentations Flyback avec tension de sortie très faible et/ou variable

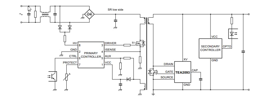
Schéma fonctionnel

Schéma de principe - NXP Semiconductors Contrôleur redresseur synchrone GreenChip TEA2093TS

Configuration avec redressement côté bas

Schéma du circuit d'application - NXP Semiconductors Contrôleur redresseur synchrone GreenChip TEA2093TS
Publié le: 2022-08-02 | Mis à jour le: 2022-08-15