Nisshinbo NJU723x Audio Volume ICs
Nisshinbo NJU723x Audio Volume ICs offer a flexible circuit design that utilizes MUSES series external amplifiers. The NJU723x Audio Volume ICs feature a low operating voltage, ultra-low noise, and ultra-low distortion all in a small package. The Nisshinbo NJU723x ICs are ideal for high-end audio equipment and professional audio equipment seeking high performance and high-quality sound.Features
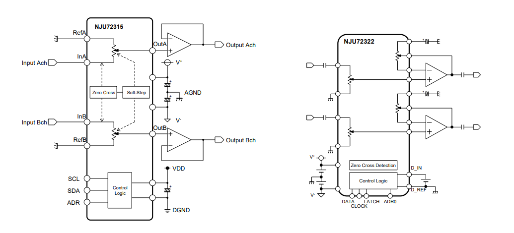
- NJU72322
- Operating voltage
- ±10V to ±18V (analog)
- +3.0V to +5.5V (digital)
- 3-wire serial control
- Selectable chip address that is available for using two chips on same serial bus line
- Low output noise
- Low distortion
- Volume 0 to -111.5dB/0.5dB step, mute
- +21 to 0dB/3dB step
- Zero cross detection
- SSOP32 Package outline
- Operating voltage
- NJU72315
- Operating voltage
- ±3.0V to ±5.5V (analog)
- +1.6V to +3.6V (digital)
- I2C BUS control
- Volume 0 to -62dB/2dB step, mute
- 1kΩ typical input impedance
- 0.00013% typical low distortion
- 130dB typical (VO=2Vrms, Volume=0dB) high SNR
- Zero cross detection
- Shutdown mode
- WCSP16 package outline
- Operating voltage
Applications
- High-end audio equipment
- Professional audio equipment
- Car audio system
- Portable audio equipment
Specifications Chart
Typical Application Circuits
Publié le: 2020-07-14
| Mis à jour le: 2024-04-30
