Nexperia TL431 Adjustable Precision Shunt Regulators

Nexperia TL431 precision shunt regulators are three-terminal devices with an output voltage range between Vref and 36V to be set by two external resistors. Nexperia TL431xDBZR types feature an enhanced stability area with a very low load capacity requirement. TL431xFDT types offer an enhanced stability area and a higher ElectroMagnetic Interference (EMI) ruggedness for Switch Mode Power Supply (SMPS) applications. TL431xSDT types are designed for standard requirements and linear applications.

Features

  • Three different reference voltage tolerances:
    • Standard grade: 2%
    • A-Grade: 1%
    • B-Grade: 0.5%
  • Typical temperature drift: 6mV (in a range of 0ºC up to 70ºC)
  • Low output noise
  • Typical output impedance: 0.2Ω
  • Programmable output voltage up to 36V
  • Sink current capability: 1mA to 100mA
  • AEC-Q100 qualified (grade 1)

Applications

  • Shunt regulator
  • Precision current limiter
  • Precision constant current sink
  • Isolated feedback loop for Switch Mode Power Supply (SMPS)

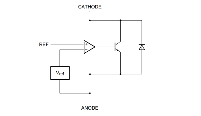
Functional Diagram

Block Diagram - Nexperia TL431 Adjustable Precision Shunt Regulators
Publié le: 2012-05-18 | Mis à jour le: 2025-12-23