Monolithic Power Systems (MPS) MPQ4272 Dual Buck Converters With I2C Interface
Monolithic Power Systems (MPS) MPQ4272 Dual Buck Converters With I2C Interface integrates dual-channel, monolithic step-down converters with an I2C interface. Each channel can deliver up to 3A output current (IOUT) across a wide input supply range, with excellent load and line regulation.The MPQ4272 is designed for dual-port USB charger applications. Both channels can work with an external USB power delivery (USB PD) controller. The I2C interface and one-time programmable (OTP) memory provide flexibility for configurable features.
Fault condition protections include current limiting, output over-voltage protection (OVP), and thermal shutdown (TSD). The Monolithic Power Systems (MPS) MPQ4272 requires a minimal number of readily available, standard external components and is available in a QFN-21 (4mm x 5mm) package.
Features
- Dual 3A or shared 6A buck converter
- Supports USB PD 3.0
- Wide 4V to 36V operating input voltage (VIN) range
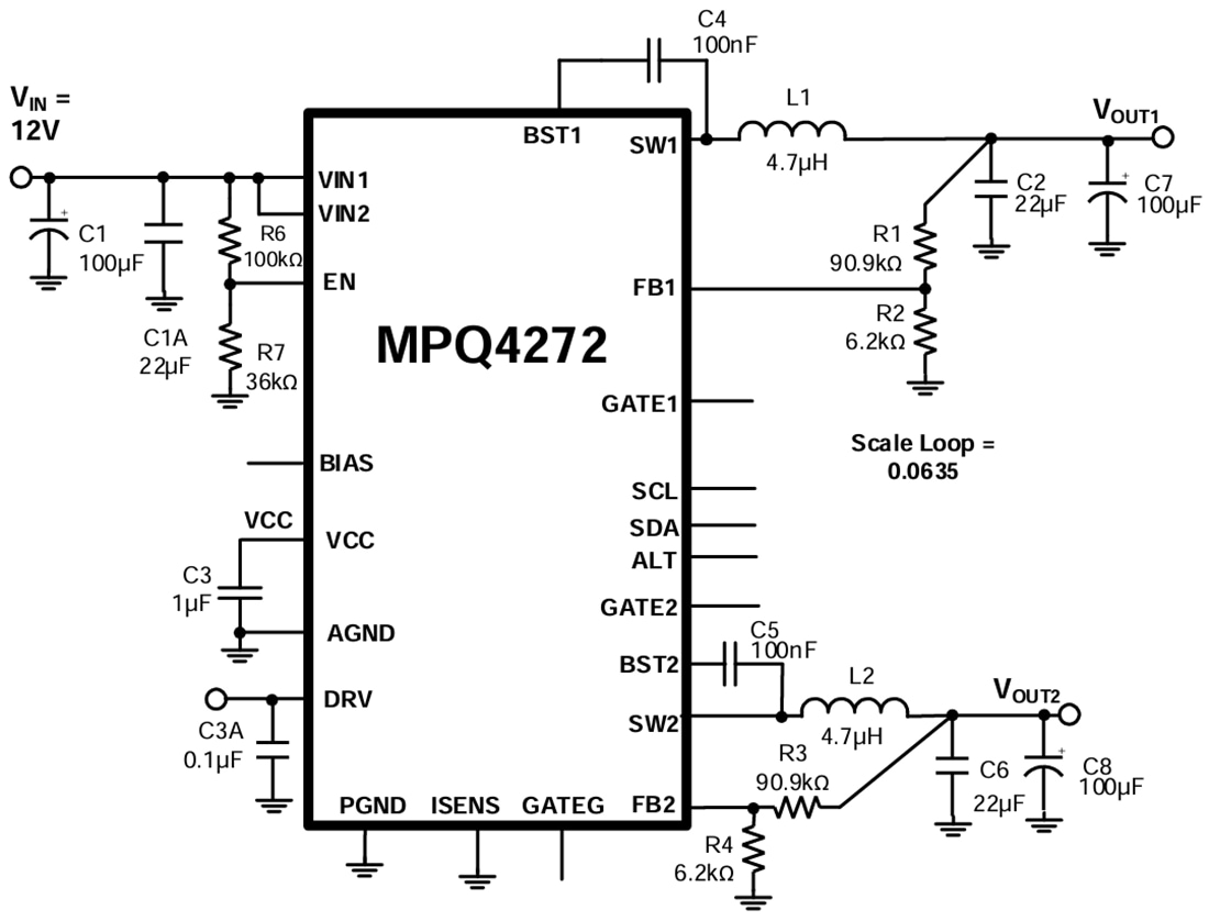
- 1V to 21V output voltage range with 12.6mV resolution, VOUT scale loop = 0.0635
- Selectable 250kHz, 420kHz, 1.1MHz, or 2.1MHz switching frequency
- Frequency spread spectrum
- Low-dropout mode
- Line drop compensation
- Accurate adjustable Constant Current (CC) output current limit (50mA/step via the I2C)
- 22mΩ high-side and 26mΩ low-side low RDS(ON) internal buck power MOSFETs
- I2C interface and Over-Temperature Protection (OTP) with PMBus-compatible parameters
- PFM/PWM mode, current limit, outVOUT, FSS, phase delay, and line drop compensation
- VBUS isolation N-Channel MOSFET gate driver
- Battery short-to-ground protection
- Load-shedding alert
- EN shutdown active discharge
- Available in a QFN-21 (4mm x 5mm) package with wettable flanks
- Available in AEC-Q100 Grade 1
Applications
- USB power delivery
- USB-Dedicated Charging Ports (DCP)
- Automotive DC/DC supplies
Typical Application
Publié le: 2023-03-21
| Mis à jour le: 2023-04-17
