Monolithic Power Systems (MPS) MPQ2178 Synchronous Step-Down Converters

Monolithic Power Systems (MPS) MPQ2178 Synchronous Step-Down Converters are monolithic and switch-mode converters with internal built-in power MOSFETs. These converters achieve 2A of continuous output current across a 2.5V to 6V input voltage range with a good load and line regulation. The output voltage (VOUT) of the MPQ2178 synchronous step-down converters can be regulated to as low as 0.7V for the adjustable output version. These converters feature 1% Feedback (FB) accuracy, 2.4MHz switching frequency, fixed output options, 100% duty cycle, and external Soft Start (SS) control. 

The MPQ2178 synchronous step-down converters use a Constant-On-Time (COT) control with input voltage feed-forward to stabilize the Switching Frequency (fSW) across the full input range. Typical applications include automotive infotainment, camera modules, key fobs, industrial supplies, and battery-powdered devices.

Features

  • Designed for automotive applications:
    • 2.5V to 6V input operating voltage range
    • Up to 2A output current
    • 1% FB accuracy
    • -40°C to 150°C operating temperature range
  • Optimized for EMC/EMI:
    • 2.4MHz switching frequency
    • Forced Continuous Conduction Mode (FCCM) across full load range
    • MeshConnect flip-chip package
  • Optimized for board size and BOM:
    • Built-in internal power MOSFETs
    • Fixed output options
    • Integrated compensation network
  • High performance for improved thermals:
    • 70mΩ and 40mΩ internal power MOSFETs
  • Additional features:
    • EN for power sequencing
    • Power Good (PG)
    • 100% duty cycle
    • External SS control
    • Output discharge
    • Output Over-Voltage Protection (OVP)
    • Short-Circuit Protection (SCP) with hiccup mode
    • Available in a compact QFN-8 (1.5mm × 2mm) package
    • Available in a wettable flank package
    • Available in AEC-Q100 grade 1

Applications

  • Automotive infotainment
  • Key fobs
  • Camera modules
  • Automotive clusters
  • Automotive telematics
  • Industrial supplies
  • Battery-powered devices

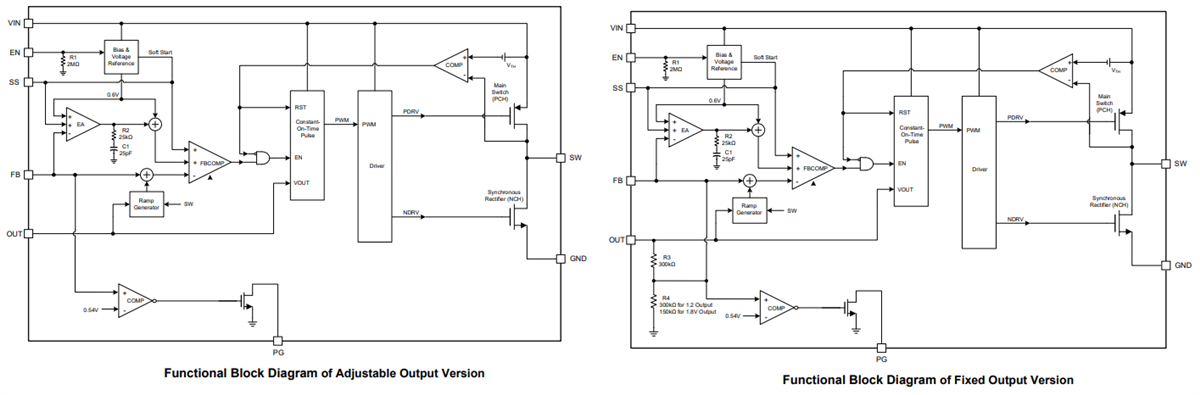
Functional Block Diagram

Block Diagram - Monolithic Power Systems (MPS) MPQ2178 Synchronous Step-Down Converters

Application Circuit Diagram

Application Circuit Diagram - Monolithic Power Systems (MPS) MPQ2178 Synchronous Step-Down Converters
Publié le: 2022-04-14 | Mis à jour le: 2024-02-16