Monolithic Power Systems (MPS) MP9840 Synchronous Step-Down Converters

Monolithic Power Systems (MPS) MP9840 Synchronous Step-Down Converters are high-frequency, rectified, switch-mode converters providing built-in power MOSFETs. The MP9840 delivers 3.5A of continuous output current with excellent load and line regulation over a wide 3.3V to 36V input supply range. The device features a switching frequency to be programmed or synchronized to an external clock in the range of 350kHz to 2.5MHz.

The MPS MP9840 Synchronous Step-Down Converters offer a very compact solution allowing synchronous operation and ultralow 14μA sleep mode quiescent current. These features support high efficiency over the output current load range. In turn, the MP9840 is ideal for various step-down applications in automotive input environments and battery-powered applications. The peak-current-mode operation permits a fast transient response and eases loop stabilization. The device's excellent low dropout performance allows use in high duty cycle applications.

The MP9840 includes full protection features, including over-current protection (OCP), short-circuit protection (SCP), and thermal shutdown. An open-drain power-good (PG) signal indicates when the output is within 10% of its nominal voltage.

The MP9840 Converters are housed in a space-saving QFN-16 (3mm x 4mm) package.

Features

  • 2μA Low shutdown supply current
  • 14μA No-load quiescent current
  • Internal 125mΩ high-side and 55mΩ low-side MOSFET
  • 350kHz to 2.5MHz Programmable switching frequency
  • Power Good (PG) output
  • External Soft Start (SS)
  • 80ns Minimum on time
  • Selectable forced CCM and AAM
  • Hiccup Over-Current Protection (OCP)
  • Available in a QFN-16 (3mm x 4mm) package

Applications

  • Automotive systems
  • Industrial power systems

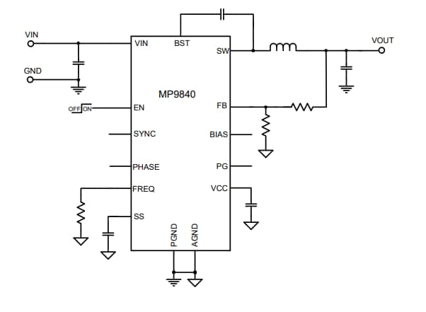
Typical Application

Application Circuit Diagram - Monolithic Power Systems (MPS) MP9840 Synchronous Step-Down Converters

Efficiency vs. Load Current

Chart - Monolithic Power Systems (MPS) MP9840 Synchronous Step-Down Converters
Publié le: 2022-04-18 | Mis à jour le: 2022-07-21