Microchip Technology Commutateur de charge bidirectionnel 22 V UCS3205
Le commutateur de charge bidirectionnel UCS3205 22 V de Microchip Technology est fourni avec une capacité d’échange rapide des rôles (FRS). Le commutateur de charge UCS3205 dispose d’une limitation de surintensité configurable, d’une récupération automatique ou d’une réponse de défaillance de verrouillage, d’un verrouillage de surtension, d’une protection contre la contre-tension, d’un contrôle de la vitesse de balayage et d’une décharge de sortie rapide. Ce commutateur de charge est idéal pour les applications de gestion de port d’alimentation USB, prenant en charge jusqu’à 5 A à 20 V pour les charges spécifiées d’alimentation 100 W. Ce dispositif fonctionne sur une plage de tension d’entrée de 2,85 V à 22 V et une plage de température de -40 °C à +125 °C. L’ UCS3205 est disponible en boîtier VQFN 19 fils 3 mm x 3 mm x 0,9 mm. Le commutateur de charge bidirectionnel UCS3205 22 V de Microchip Technology est adapté à la protection d’alimentation grand public, industrielle et automobile.Caractéristiques
- Commutateur de charge à canal N intégré
- Capacité d'échange de rôle rapide (FRS) qui répond aux exigences de la spécification d'alimentation USB
- Seuil de limite de courant configurable avec une résistance externe
- Sortie de tension analogique mise à l'échelle du courant circulant dans le commutateur pour une mesure externe
- Gestion des défauts de récupération automatique ou mode de verrouillage
- Verrouillage de surtension configurable
- Protection contre les contre-tensions
- Contrôle de la vitesse de balayage de la tension de sortie
- Décharge de sortie rapide configurable
- Protection contre la surchauffe (coupure thermique)
- Boîtier
- VQFN 19 fils 3 mm x 3 mm 0,9 mm
Applications
- Alimentation USB
- Protection de l'alimentation pour les produits grand public, l'industrie et l'automobile.
Caractéristiques techniques
- Plage de tension d’entrée de 2,85 V à 22 V (la tension d’alimentation peut être VIN ou VOUT)
- courant continu 5 A
- Résistance à l’état passant standard 30 mΩ
- Plage de température de fonctionnement de -40 °C à +125 °C
- Plage de température de stockage de -55 °C à +150 °C
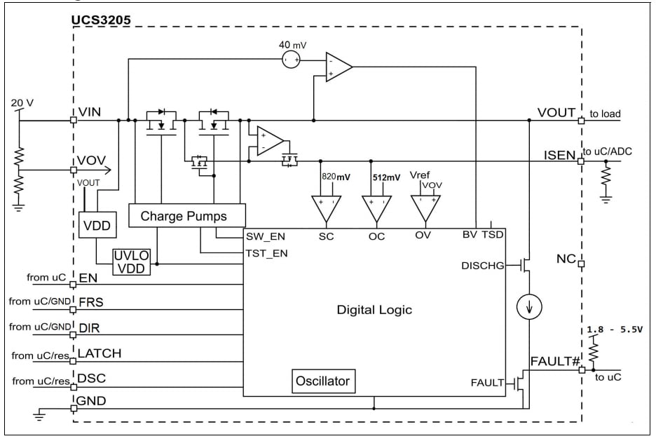
Schéma fonctionnel
Circuit d'application
Publié le: 2020-12-31
| Mis à jour le: 2024-08-15
