Microchip Technology Microcontrôleurs 8/14 broches complets PIC16F18013/14/23/24
Les microcontrôleurs (MCU) 8/14 broches complets PIC16F18013/14/23/24 de Microchip Technology disposent d’une suite de périphériques numériques et analogiques qui permettent des applications de capteurs sensibles au coût et de contrôle en temps réel. Cette gamme de produits est disponible en boîtiers de 8 à 44 broches dans une plage de mémoire de 3,5 ko à 28 ko, avec des vitesses pouvant atteindre 32 MHz. Les MCU PIC16F18013/14/23/24 comprennent un convertisseur analogique-numérique 10 bits avec calcul (ADCC), des techniques de diviseur de tension capacitif automatisé (CVD) pour une détection tactile capacitive avancée, un module de convertisseur numérique-analogique (CNA) 8 bits et de nombreux autres périphériques de contrôle et de communication de la forme d’onde. Ces composants compacts et riches en fonctionnalités sont bien adaptés aux applications à capteurs et à contrôle à faible coût.Caractéristiques
- Cœur
- Architecture RISC optimisée pour le compilateur C
- Vitesse de fonctionnement
- Entrée d’horloge CC vers 32 MHz
- Durée d'instruction minimale de 125 ns
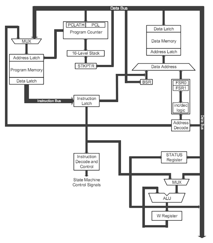
- Pile matérielle profonde à 16 niveaux
- Réinitialisation à la mise sous tension à faible courant (POR)
- Minuteur de mise sous tension configurable (PWRT)
- Réinitialisation en cas de baisse de tension (BOR)
- Minuteur Watchdog (WDT)
- Mémoire
- Jusqu'à 28 ko de mémoire Flash de programme
- Jusqu’à 2 ko de mémoire SRAM de données
- Jusqu'à 256 octets de mémoire EEPROM de données
- Partition d'accès à la mémoire (MAP) avec mémoire Flash du programme partitionnée en :
- Bloc d'application
- Bloc de démarrage
- Bloc de mémoire Flash de zone de stockage (SAF)
- Protection programmable du code et de l'écriture
- La zone d'information du composant (DIA) stocke
- Données de mesure de référence de tension fixe (FVR)
- Identifiant unique (MUI) Microchip
- Stockage d’informations sur les caractéristiques du dispositif (DCI)
- Dimensions des lignes de programmation/effacement
- Détails du nombre de broches
- Modes d'adressage direct, indirect et relatif
- Plage de tension de fonctionnement de 1,8 V à 5,5 V
- Plages de température de fonctionnement
- De -40 °C à +85 °C (industriel)
- De -40 °C à +125 °C (étendu)
- Fonctionnalité d'économie d'énergie
- Veille
- Réduit la consommation d'énergie du dispositif
- Réduit le bruit électrique du système lors des conversions CAN
- Mode basse consommation
- Veille standard < 900 nA à 3 V/25 °C (WDT activé)
- Veille standard < 600 nA à 3 V/25 °C (WDT désactivé)
- Courant de fonctionnement standard de 48 µA à 32 kHz, 3 V/25 °C
- Courant de fonctionnement standard < 1 mA à 4 MHz, 5 V/25 °C
- Veille
- Périphériques analogiques
- Convertisseur analogique-numérique avec calcul (ADCC)
- Résolution 10 bits
- Jusqu’à 35 canaux d’entrée externes
- 4 canaux d’entrée internes
- Oscillateur ADC interne (ADCRC)
- Fonctionne en mode veille
- Sources de déclenchement de conversion automatique sélectionnables
- Le module de pompe de charge améliore la précision des modules analogiques à basse tension
- Convertisseur numérique-analogique (CNA) 8 bits
- Sortie disponible sur 1 broche E/S
- Connexions internes à l'ADC et aux comparateurs
- 1 comparateur (CMP)
- Jusqu’à 4 entrées externes
- Polarité de sortie configurable
- Sortie externe via sélection de broches périphériques
- Détection de passage à zéro (ZCD) détecte lorsque le signal CA sur la broche traverse la terre
- 2 références de tension fixe (FVR)
- Niveaux de sortie sélectionnables de 1,024 V, 2,048 V et 4,096 V
- FVR1 connecté en interne au CAN
- FVR2 connecté en interne au comparateur et au CNA
- Convertisseur analogique-numérique avec calcul (ADCC)
- Périphériques numériques
- 2 module capture/comparaison/MLI (CCP)
- Résolution 16 bits pour les modes capture/comparaison
- Résolution 10 bits pour mode modulateur de largeur d'impulsion (PWM)
- 3 modulateurs de largeur d’impulsion (PWM) avec une résolution de 10 bits
- 4 cellules logiques configurables (CLC) avec logique combinatoire et séquentielle intégrée
- 1 minuteur 8/16 bits configurable (TMR0)
- 2 minuteurs 16 bits (TMR1/3) avec contrôle de grille
- 3 minuteurs 8 bits (TMR2/4/6) avec minuteur de limite matérielle (HLT)
- 1 oscillateur contrôlé numériquement (NCO)
- Génère un véritable contrôle de fréquence linéaire et une résolution de fréquence accrue
- Horloge d’entrée jusqu’à 64 MHz
- Jusqu’à 2 émetteurs-récepteurs asynchrones synchrones universels améliorés (EUSART)
- Compatible RS-232, RS-485 et LIN
- Réveil automatique au démarrage
- Jusqu’à 2 ports série synchrones hôtes (MSSP)
- Mode Interface périphérique série (SPI) avec synchronisation de sélection du client
- Mode circuit inter-intégré (I2C) avec modes d’adressage 7/10 bits
- Sélection de broches périphériques (PPS) permettant le mappage des broches des E/S numériques
- Port E/S du dispositif
- Broches E/S jusqu’à 35x
- 1 broche d’entrée uniquement
- Direction d’E/S individuelle, drain ouvert, seuil d’entrée, vitesse de balayage et contrôle de pull-up faible
- Interruption en cas de changement (COI) sur jusqu’à 25 broches
- 1 broche d’interruption externe
- 2 module capture/comparaison/MLI (CCP)
- Structure d'horloge
- Bloc d'oscillateur interne de haute précision (HFINTOSC)
- Fréquences sélectionnables jusqu’à 32 MHz
- ±2 % lors de l'étalonnage
- Oscillateur interne de 31 kHz (LFINTOSC)
- Entrée d’horloge haute fréquence externe avec 2 modes d’alimentation d’horloge externe (EC)
- Oscillateur secondaire (SOSC)
- Bloc d'oscillateur interne de haute précision (HFINTOSC)
- Programmation/débogage
- Programmation en série sur circuit (ICSP) via 2 broches
- Débogage en circuit (ICD) avec 3 points de rupture via 2 broches
- Débogage intégré sur puce
- Options de boîtier PDIP 8 broches, SOIC 8 broches, DFN 8 broches, PDIP 14 broches, SOIC 14 broches, TSSOP 14 broches et QFN 16 broches
Applications
- Applications de capteurs sensibles au coût
- Applications de contrôle en temps réel
Schéma fonctionnel
Schéma du chemin des données de base
Publié le: 2024-05-06
| Mis à jour le: 2024-10-14
