Microchip Technology Contrôleurs FD CAN externes MCP251863
Les contrôleurs FD CAN externes MCP251863 de Microchip Technology combinent un contrôleur FD CAN (MCP2518FD) avec un émetteur-récepteur intégré (ATA6563) dans un encombrement réduit. Le MCP251863 permet une connexion via SPI à un microcontrôleur. De plus, un canal FD CAN peut être rapidement ajouté à un microcontrôleur qui, soit ne dispose pas de périphérique FD CAN, soit ne dispose que de quelques canaux FD CAN. Les contrôleurs FD CAN externes MCP251863 Microchip prennent en charge à la fois les trames CAN au format classique (CAN2.0B) et au format CAN Flexible Data FD (CAN FD), comme spécifié dans la norme ISO 11898-1:2015. L’émetteur-récepteur FD CAN haut débit intégré est conforme aux normes CAN ISO 11898-2:2016 et SAE J2962-2. L’émetteur-récepteur fournit une très faible consommation de courant en mode veille et une capacité de réveil via le bus CAN.Caractéristiques
- Débit binaire d'arbitrage jusqu'à 1 Mbit/s
- Débit binaire de données jusqu'à 5 Mbit/s
- Modes de contrôleur CAN FD
- Mode CAN 2.0B et CAN FD mixte
- Mode CAN 2.0B
- Pleinement conforme aux normes ISO 11898-1:2015, ISO 11898-2:2016 et SAE J2962-2
- Plages de températures :
- Étendue (E) de -40 °C à +125 °C
- Élevée (H) de -40 °C à +150 °C
- Prêt pour la sécurité fonctionnelle ISO 26262
- Faible émission électromagnétique (EME) et haute
- immunité électromagnétique (EMI)
- Homologué AEC-Q100 et AEC-Q006
- Boîtier SSOP28
- PEPS messages
- 31 PEPS, configurables en tant que PEPS de transmission ou de réception
- 32 objets de filtre et de masque flexibles
- Une file d'émission
- Divers
- Horodatage 32 bits
- Diagnostics de santé des bus et compteurs d'erreurs
- Récepteur différentiel avec large plage de mode commun
- Capacité de réveil à distance via le bus CAN - réveil sur modèle (WUP), spécifié dans la norme ISO 11898-2:2016, durée du filtre d'activité de 3,8 μs
- Comportement fonctionnel prévisible dans toutes les conditions d'approvisionnement
- L'émetteur-récepteur se désengage du bus lorsqu'il n'est pas alimenté.
- Détection de serrage récessif RXD
- Capacité de traitement de décharge électrostatique (DES) élevée sur les broches du bus
- Broches de bus protégées contre les transitoires dans les environnements automobiles
- Fonction de temporisation dominante de transmission de données (TXD)
- Détection de sous-tension sur VCC
- Protection contre les courts-circuits et les surchauffes CANH/CANL
- Fonctions de sécurité intégrées
- Mode boucle de retour
- Commandes SPI avec CRC pour détecter le bruit sur l'interface SPI
- ECC pour détection SRAM 2 bits
- Réinitialisation à la mise sous tension (POR)
- Surveillance de la tension (VCC, VIO)
- Détection de surchauffe
- Détection de pince récessive RXD
- Temporisation d'état dominant TXD (TXD DTO)
- Plages de températures :
Vidéos
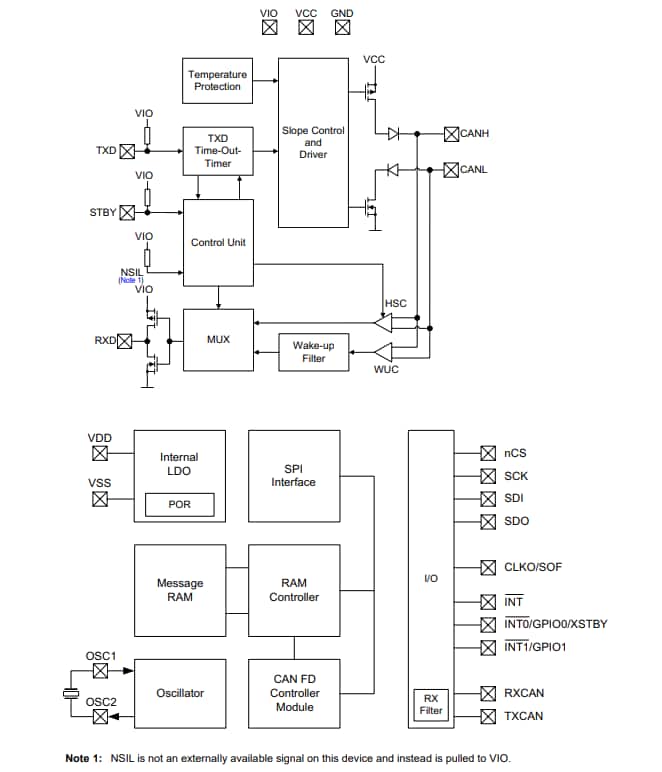
Schéma fonctionnel
Publié le: 2022-08-29
| Mis à jour le: 2023-08-31
