M5Stack Grove Converter
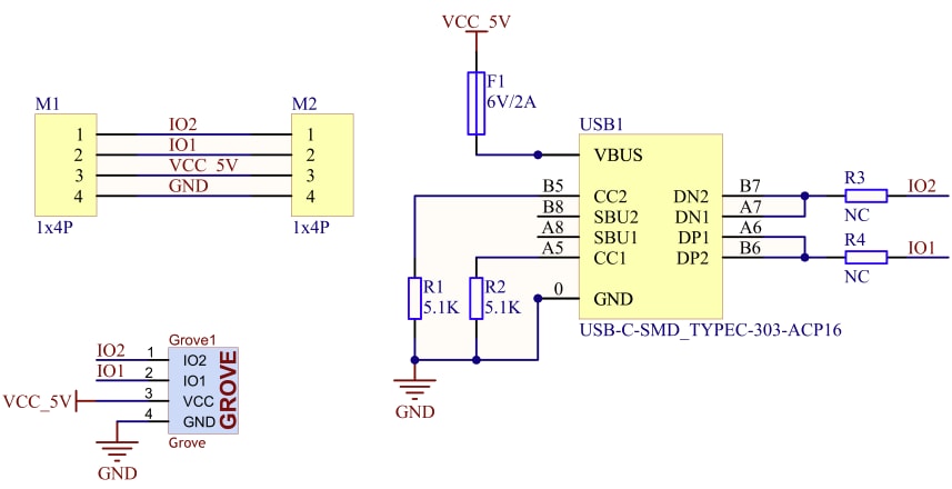
M5Stack Grove Converter features two male HY2.0-4P connectors and one female HY2.0-4P connector. This converter allows flexible connections between controllers and expansion modules. The Grove converter is equipped with a USB Type-C® power input interface that provides a stable 5V power supply for multiple devices. This converter includes mounting holes compatible with M3 screws, LEGO holes, and nut slots on the backside for versatile installation options. The Grove converter features self-recovery overcurrent protection to ensure safety. Typical applications include multi-sensor expansion, unit device fixing and power integration, and portable embedded project development scenarios.
Features
- Multiple mounting options:
- M3 hanging holes
- M3 nut slots
- LEGO-compatible holes
- USB Type-C® with overcurrent protection
- Unit interface extension
Applications
- Multi-sensor expansion
- Unit device fixing and power integration
- Portable embedded project development scenarios
Specifications
- USB Type-C® Grove power interface
- 28mm x 24mm x 24mm dimension
- 7g weight
- 138mm x 93mm x 25mm package dimension
- 15.4g gross weight
Kit Contents
- 1 x Grove converter
- 2 x M3 x 12mm screws (pan head and self-tapping)
- 2 x M3 x 20mm screws (pan head and self-tapping)
- 2 x M3 nuts
- 1 x hex key L-shape 2mm (for M2.5 screw)
- 1 x hex key L-shape 1.5mm (for M2 screw)
Schematic Diagram
Mechanical Diagram
Videos
Publié le: 2026-01-14
| Mis à jour le: 2026-01-22
