Lime Microsystems LimeSDR RF Development Boards
Lime Microsystems LimeSDR RF Development Boards are highly flexible and modular radio platforms designed for a wide range of wireless applications. The CS-LIME-28 is the Bare LimePSB RPCM board without the Raspberry Pi CM4 and LimeSDR XTRX boards. CS-LIME-29 leverages the Raspberry Pi Compute Module 4 (CM4) and LimeSDR XTRX, delivering robust computing and RF capabilities. These development boards feature a MIMO (2x TRX, 2x RX) configuration, LNAs, PAs, and RF switches, and support both TDD and FDD modes. The boards include various connectors, such as USB 2.0, Ethernet, HDMI, and coaxial RF, making the boards versatile for different development needs. Additionally, these devices come with advanced synchronization options, including GNSS, White Rabbit, and external reference inputs. This makes the Lime Microsystems LimeSDR RF Development Boards an ideal tool for developers looking to create innovative and efficient wireless solutions.Features
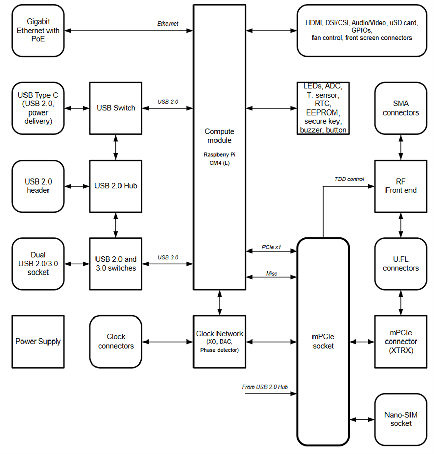
- Connectors
- Raspberry Pi CM4 connector (dual row)
- USB 2.0 (Type-C™) socket (USB boot and power delivery)
- Dual USB 2.0 (type A) socket (downstream ports) or Front Panel USB 2.0 header (unpopulated)
- Ethernet jack (Gigabit Ethernet with PoE)
- mini PCIe x1 Gen 2 (5Gbps)
- 2x HDMI 2.0 receptacle (up to 4Kp60 supported)
- 2x 15-pin FPC connectors for MIPI DSI display and CSI camera
- 3.5mm four-pin jack for analog audio and composite video
- MicroSD card socket
- Nano-SIM socket
- Coaxial RF (4x SMA female + 4x U.FL female) connectors for RF front end
- Coaxial pass-through U.FL to external SMA connector
- 20-pin Raspberry Pi CM4 GPIO header (3.3V)
- 14-pin Raspberry Pi CM4 SYS header
- 5-pin front display connector (power, I2C, button)
- Raspberry Pi CM4 UART0 header (unpopulated)
- 2-pin and 4-pin FAN connector (5V default or 3.3V or VCC_INT voltage)
- RF front-end
- MIMO (2x TRX, 2x RX) configuration
- LNAs, PAs, RF switches, power, and mode control (TDD and FDD)
- General user inputs/outputs
- 4x general-purpose dual-color (RG) LEDs
- 20-pin CM4 GPIO header (3.3V)
- Front button
- Miscellaneous
- Board temperature sensor
- EEPROM
- Secure key storage, shift registers
- RTC, ADC
- USB 2.0 hub
- Clock system
- 30.72MHz (default) onboard VCOCXO and 30.72MHz/38.4MHz/40.00MHz (optional) VCTCXOs
- Possibility to tune onboard XO by onboard DAC, by phase detector to match a reference clock input (PTP or external clock)
- Reference clock/PPS input and output SMA connectors (EXT_SYNC_IN and EXT_SYNC_OUT)
- Possibility to synchronize multiple boards using coaxial SMA connectors (EXT_SYNC_IN and EXT_SYNC_OUT)
- 170mm x 110mm board size
- Board power sources
- Barrel jack connector (9V to 14V, 2A to 3A)
- USB power delivery (12V, 1.5A or 2.5A)
- PoE (12V, 2A)
- CS_LIME-28 is the Bare LimePSB RPCM board without the Raspberry Pi CM4 and LimeSDR XTRX boards
- CS-LIME-29 is identical to CS-LIME-28; however, it comes pre-installed with a Raspberry Pi CM4, the LimeSDR XTRX boards, and features an acrylic enclosure on top
Applications
- Private 5G networks
- Wireless networks in rural or remote areas
- Internet of Things (IoT)
- Spectrum monitoring
- Radio astronomy
- Customizable and scalable network projects
CS-LIME-29 Block Diagram
CS-LIME-28 Component Overview
CS-LIME-29 Component Overview
Publié le: 2025-03-31
| Mis à jour le: 2025-09-15
