Kinetic Technologies KTS1900 Ideal Diode & Load Switch Controllers
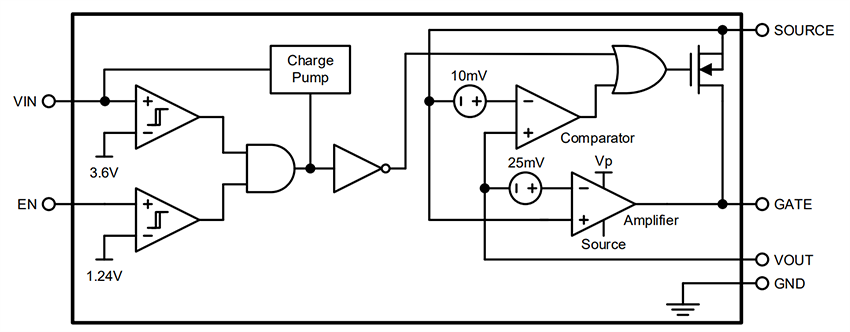
Kinetic Technologies KTS1900 Ideal Diode and Load Switch Controllers are efficient diode and load switch controllers with reverse input protection. The Kinetic Technologies KTS1900 utilizes an internal charge pump, enabling a low-on-resistance N-channel MOSFET to replace a Schottky diode or P-channel MOSFET solution. Additionally, it supports using two back-to-back MOSFETs for load switching and inrush control. Operating within a broad input voltage range of 4V to 60V, the KTS1900 caters to various telecom and server applications.Features
- 4V to 60V wide input operating range
- Reverse voltage protection to 60V requirements with a suitable TVS diode
- ESD ratings
- ±2kV HBM
- ±750V CDM
- Controller and MOSFET driver are suitable for a single MOSFET for reverse protection or two back-to-back MOSFETs (one for reverse)
- 1μA shutdown current
- Internal charge pump for external high-side N-Channel MOSFET driving
- Protection and the other for load switching and inrush control
- 1.5A/30μA sink/source current capability of MOSFET gate driver
- EN pin to enable/disable the controller
- 110μA operating quiescent current
- 500ns reverse protection response time
- Small 6-pin SOT23 package (2.9mm x 1.6mm)
Applications
- Reverse power supply protection
- Telecom/server/networking systems
- Battery and system protection
- Redundant power systems
- Industrial and medical systems
Specifications
- 833mW maximum continuous power dissipation at +25°C
- -8.3mW/°C derating factor above +25°C
- 180µA maximum operating quiescent current
- 4µA maximum shutdown supply current
- -40°C to +125°C operating juntion temperature range
- +120°C junctio-to-ambient thermal resistance
Typical Application
Functional Block Diagram
Publié le: 2023-12-08
| Mis à jour le: 2025-03-31
