Infineon Technologies Émetteur-récepteur FD CAN haut débit TLE9350BVSJ
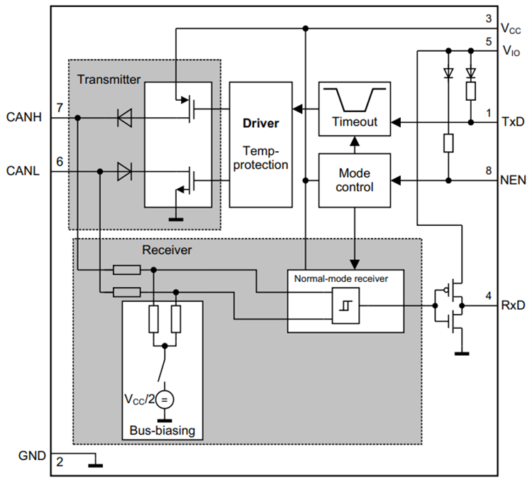
L’émetteur-récepteur FD CAN haut débit TLE9350BVSJ d'Infineon Technologies est utilisé dans les systèmes CAN HS pour les applications automobiles et industrielles. Le TLE9350BVSJ est conçu pour répondre aux exigences des normes pour couche physique ISO 11898-2:2016 , SAE J1939 et SAE J2284. En tant qu'interface entre la couche de bus physique et le contrôleur de protocole CAN HS, l'émetteur-récepteur TLE9350BVSJ est conçu pour protéger le microcontrôleur contre les interférences générées à l'intérieur du réseau. Une résistance ESD très élevée et une immunité RF optimisée permettent une utilisation dans les applications automobiles sans dispositifs de protection supplémentaires, comme les diodes de suppression ou les bobines d’arrêt en mode commun. L'émetteur-récepteur TLE9350BVSJ est disponible en boîtier PG-DSO-8 conforme RoHS, sans halogène.Basé sur la haute symétrie des signaux de sortie CANH et PUIS-JE, le TLE9350BVSJ d'Infineon fournit un très faible niveau d’émissions électromagnétiques (EME) sur une large plage de fréquence. Le TLE9350BVSJ respecte des limites de test CEM strictes sans circuit externe supplémentaire, tel qu’une bobine d’arrêt en mode commun. La symétrie optimisée de l’émetteur combinée à la symétrie optimisée du délai du récepteur permet au TLE9350BVSJ de prendre en charge les débits de données FD CAN. Le dispositif prend en charge des débits de transmission de données jusqu’à 5 Mbit/s, en fonction de la taille du réseau et des effets parasites inhérents. Les caractéristiques de sécurité, telles que la protection contre les surchauffes, la limitation du courant de sortie ou la fonction de temporisation TxD, protègent le TLE9350BVSJ et le circuit externe des dommages irréparables.
Caractéristiques
- Entièrement conforme aux normes ISO 11898-2:2016 et SAE J2284-4/-5
- Homologué AEC-Q100
- Symétrie du délai de boucle pour débits de données CAN FD jusqu’à 5 Mbit/s
- Les très faibles émissions électromagnétiques (EME) permettent une utilisation sans bobine d’arrêt supplémentaire en mode commun
- Entrée VIO pour l’adaptation de tension à l’interface du microcontrôleur (3,3 V ou 5 V)
- Excellente résistance aux ESD
- Fonction de temporisation TxD
- Très faible courant de fuite du bus CAN en état hors tension
- Courant de repos <18 µA à 5 V (STB)
- Protection contre la surchauffe
- Protégé contre les transitoires automobiles conformément aux normes ISO 7 637 et SAE J2962-2
- Mode économie d'énergie
- Boîtier PG-DSO-8
- Niveau de sensibilité à l'humidité (MSL) 1
- Sans plomb et sans halogène
- Produit écologique conforme à la directive RoHS
Applications
- Unités de commande de moteur (ECU)
- Direction assistée électrique
- Unités de commande de transmission (TCU)
- Modules de commande de châssis
Schéma fonctionnel
Schéma d’état du mode
