Infineon Technologies Microcontrôleurs de la gamme performance PSOC™ 62
Les microcontrôleurs de la gamme performance PSOC 62 d'Infineon Technologies™ sont basés sur une plateforme 40 nm à très faible consommation et combinent des processeurs Arm® Cortex®-M4 et ARM Cortex-M0+. Les dispositifs comprennent une technologie Flash faible puissance, des ressources numériques et analogiques programmables et la technologie CAPSENSE™ de pointe pour les applications tactiles et de proximité. Les microcontrôleurs (MCU) PSOC 62 Infineon proposent une sécurité intégrée dans l'architecture de la plateforme avec des accélérateurs cryptographiques matériels, une mémoire et des unités de protection périphérique. Le PSOC 62 est conçu pour les applications dans l'Internet des objets, telles que les wearables, les foyers intelligents, l'IoT industriel, les dispositifs médicaux portables, etc. La gamme performance PSOC 62 est disponible dans divers boîtiers, notamment BGA, WLCSP, QFN et TQFP, et prend en charge jusqu'à 2 Mo de mémoire flash, 1 Mo de SRAM sur puce, et jusqu'à 104 GPIO.Caractéristiques
- Processeurs ARM Cortex-M4 et ARM Cortex-M0+
- Technologie flash faible puissance
- Ressources numériques et analogiques programmables
- Technologie CAPSENSE
Applications
- Tactile
- Proximité
- IdO
- Appareils portables
- Maison connectée
- IdO industriel
- Dispositifs médicaux portables
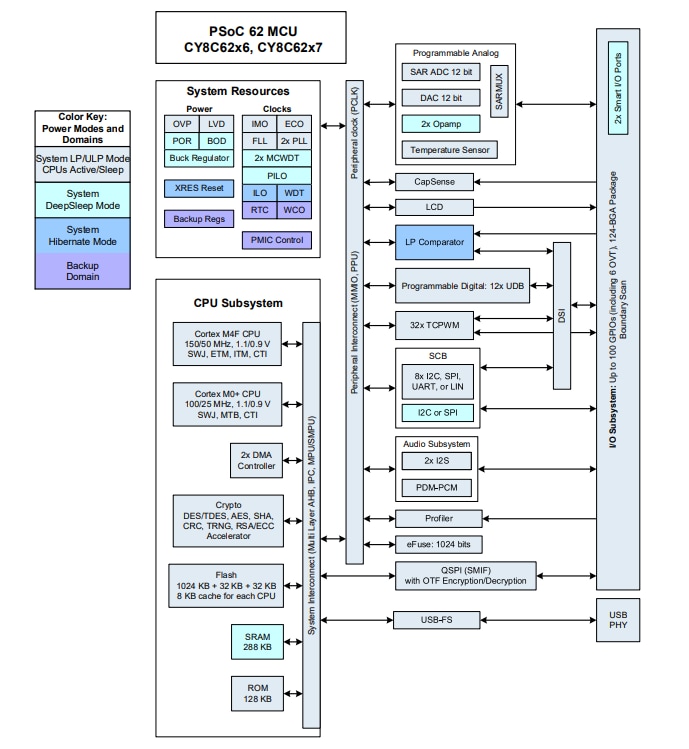
Schéma fonctionnel de l'architecture
Ressources supplémentaires
Publié le: 2023-03-13
| Mis à jour le: 2025-12-02
