Infineon Technologies Contrôleurs IDP2303A/IDP2308
Les contrôleurs combinés PFC + LLC multimodes numériques IDP2303A/IDP2308 d'Infineon Technologies intègrent un pilote côté haut flottant et une cellule de démarrage. Le composant comprend un moteur numérique pour un fonctionnement multi-modes, permettant un haut rendement sur l'ensemble de la plage de charge. Les IDP2303A/IDP2308 mettent en œuvre une fonction de protection complète et configurable.Les contrôleurs IDP2303A/IDP2308 d'Infineon combinent une cellule de démarrage haute tension et un mode rafale avancé pour fournir une faible puissance en mode veille. De plus, une unité de programmation ponctuelle (OTP) est intégrée pour fournir un ensemble complet de paramètres configurables qui aident à faciliter la phase de conception.
L'IDP2303A est disponible en boîtier DSO-16 à faible nombre de broches, tandis que l'IDP2308 est proposé en boîtier DSO-14. Un nombre minimal de composants externes est nécessaire.
Caractéristiques
- PFC multimode
- Pilote de grille PFC configurable
- Contrôle de mode rafale PFC et LLC synchrone
- Courbe VCO LLC non linéaire configurable
- Démarrage progressif configurable
- Détection de tension d'entrée VCA et décharge de condensateur X via la broche HV
Applications
- Téléviseurs LCD de 75 W à 300 W
- SMPS général
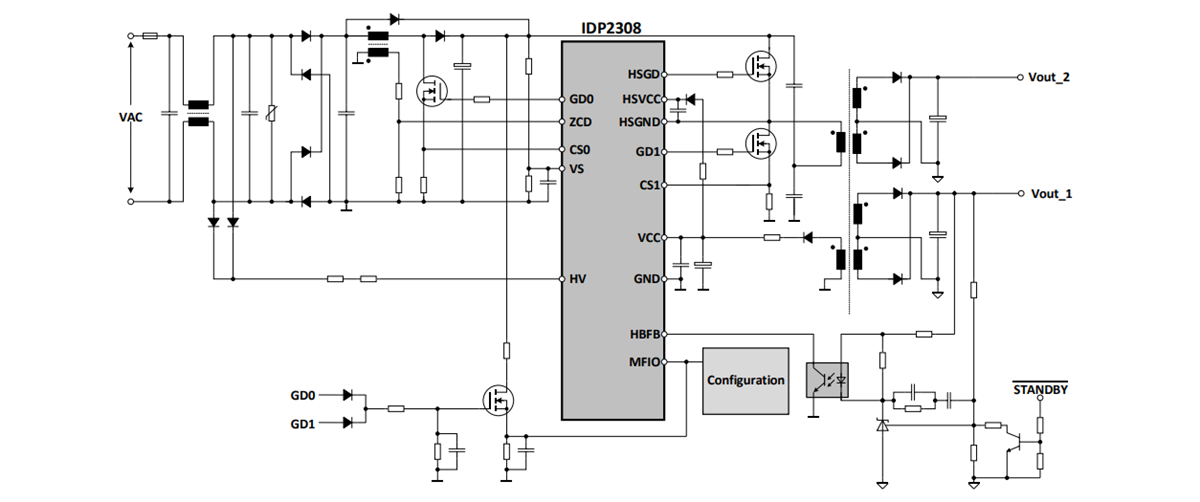
Schéma fonctionnel
Publié le: 2022-09-29
| Mis à jour le: 2022-10-11
