TDK InvenSense Carte d'évaluation EV_ICU-20201-00
La carte d’évaluation EV_ICU-20201-00 de TDK InvenSense comprend le dispositif de capteur à ultrasons ICU-2021 avec PCB, deux condensateurs et un connecteur. Cette carte nécessite une acoustique pour s’interfacer avec le CI. Le EV_ICU-20201-00 est connecté au capteur via un connecteur FFC (câble flexible plat) à pas de 0,5 mm 12 broches. Cette carte d’évaluation est utilisée pour l'activation sur approche de verrouillage de porte intelligente, l’évitement d’obstacles, le suivi des murs, les capteurs de stationnement pour le comptage de véhicules et la mesure au niveau du sol dans les drones.Caractéristiques
- Se connecte via un connecteur à câble flexible plat (FFC) à pas de 0,5 mm et 12 broches
- Nécessite une acoustique pour s’interfacer avec le CI
Applications
- Activation sur approche de verrouillage de porte intelligente
- Évitement d'obstacles
- Suivi de murs
- Capteurs de stationnement pour le comptage de véhicules
- Mesure au niveau du sol dans les drones
Ressource supplémentaire
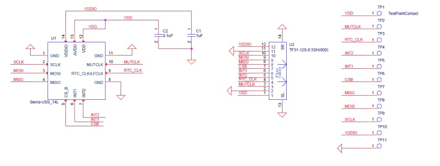
Schéma de principe
Publié le: 2023-09-01
| Mis à jour le: 2024-08-20
