Diodes Incorporated Amplificateurs opérationnels CMOS micro-puissance AS333x
Les amplificateurs opérationnels CMOS micro-puissance AS333x de Diodes Incorporated mettent en œuvre une technique de stabilisation de découpe. La conception élimine le bruit 1/f et la distorsion croisée dans la plupart des amplificateurs RRIO. L’amplificateur RRIO AS333x (entrée et sortie rail-à-rail) dispose d’une capacité d’oscillation de tension de sortie maximale et d’une tension étendue en mode commun de 100 mV au-delà du rail d’alimentation. Ces composants sont entièrement spécifiés pour fonctionner à partir d’une alimentation simple de 1,6 V à 5,0 V ou pour les applications à double alimentation de ± 0,8 V et ± 2,5 V.Les amplificateurs opérationnels CMOS micro-puissance AS333x de Diodes Incorporated offrent un bon rapport vitesse/consommation d’énergie avec un gain-bande passante de 350 kHz tout en consommant seulement 17 μA de courant de repos. Utilisant la faible tension de décalage d’entrée de 8 μV et la tension de décalage à dérive nulle de 0,02 μV/°C, ce composant est idéal pour les applications nécessitant une précision, en particulier pour une précision faible et élevée.
L'AS333 est logé dans des boîtiers SOT25 et SOT353 et spécifié pour un fonctionnement de - 40 °C à + 125 °C dans toutes les tensions d’alimentation. Les larges plages de température et la haute tolérance DES facilitent leur utilisation dans les applications difficiles.
Caractéristiques
- Faible tension de décalage d’entrée de 8 μV (standard)
- Dérive nulle de 0,02 μV/°C (standard)
- Bruit 1,1 μV PP, de 0,01 Hz à 10 Hz
- Tension d’alimentation de 1,8 V à 5,5 V
- Entrée et sortie rail-à-rail
- V CM de 100 mV au-delà du rail d’alimentation à VCC &equals 1,8 V à 5,5 V
- Stabilité de gain unitaire jusqu’à la charge C 200 pF
- Largeur de bande de gain de 350 kHz
- Faible courant de repos de 17 μA (standard)
- Vitesse de balayage de 0,12 V/μs (standard)
- Plage de température ambiante de fonctionnement de - 40 °C à + 125 °C
- Protection DES JESD 22, HBM (A114) 4 000 V
- Boîtiers SOT25 et SOT353
- Entièrement sans plomb et conforme à la directive RoHS
- Composant « vert » sans halogène ni antimoine
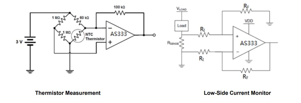
Applications
- Instruments alimentés par batterie
- Équipements de test portables
- Instrumentation médicale
- Détection de courant basse tension
- Conditionnement de signal de capteur
- Interface de capteurs
- Détecteurs de CO, capteurs de pression, alarmes de fumée, oxymètres de pouls et glucomètres
Affectations des broches
Applications typiques
