Diodes Incorporated Convertisseur Buck AP64350Q
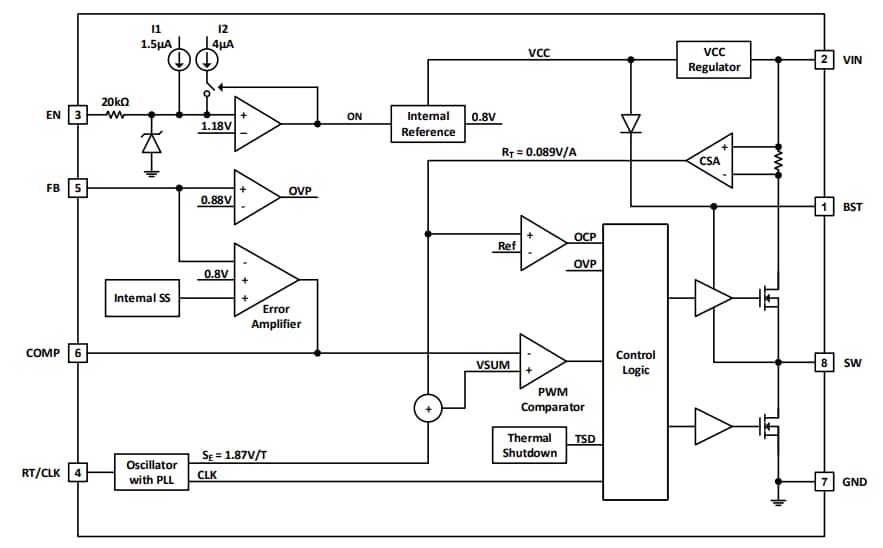
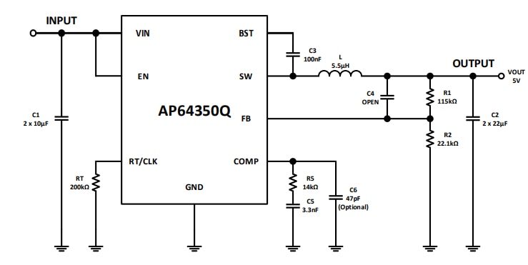
Le convertisseur Buck synchrone AP64350Q de Diodes Incorporated est un composant 3,5 A conforme aux normes automobiles avec une large plage de tension d’entrée de 3,8 V à 40 V. Le convertisseur AP64350Q intègre entièrement un MOSFET de puissance côté haut de 75 mΩ et un MOSFET de puissance côté bas de 45 mΩ pour fournir une conversion CC-CC abaisseuse à haute efficacité. Grâce à son adoption du contrôle du mode courant de crête, ce convertisseur est facilement utilisé en minimisant le nombre de composants externes.La conception du convertisseur Buck synchrone AP64350Q est optimisée pour réduire les interférences électromagnétiques (EMI). Ce convertisseur Buck dispose d’un système exclusif de pilote de grille pour résister à la sonnerie du nœud de commutation sans sacrifier les temps d’allumage et d’arrêt du MOSFET. Cela réduit le bruit EMI rayonné à haute fréquence causé par la commutation MOSFET.
L'AP64350Q dispose également d’un spectre à étalement de fréquence (FSS) avec une gigue de fréquence de commutation de ±6 %. Cela réduit les EMI en ne permettant à l’énergie émise de rester dans aucune fréquence pendant une période prolongée. Le convertisseur Buck synchrone AP64350Q est utilisé dans l’info-divertissement automobile, les grappes d’instruments automobiles, la télématique et les systèmes d'aide à la conduite automobile. Cet AP64350Q est certifié AEC-Q100, compatible PPAP et fabriqué dans des installations certifiées IATF 16949.
Caractéristiques
- Certifiés AEC-Q100 avec les résultats suivants
- Température de dispositif de classe 1 : plage TA de -40 °C à 125 °C
- Modèle de corps humain (HBM) du dispositif niveau H2 de classification DES
- Modèle de dispositif chargé (CDM) du dispositif niveau C5 de classification DES
- Plage de tension d'entrée de 3,8 V à 40 V
- Puissance de sortie continue de 3,5 A
- Tension de référence : 0,8 V ± 1 %
- Faible courant de repos de 22 μA
- Fréquence de commutation programmable de 100 kHz à 2,2 MHz
- Synchronisation d'horloge externe de 100 kHz à 2,2 MHz
- Rendement jusqu'à 85 % à faible charge de 5 mA
- Conception exclusive de pilote de grille pour une meilleure réduction des EMI
- Spectre à étalement de fréquence (FSS) pour réduire les EMI
- Mode à faible chute de tension (LDO)
- Seuil d'activation de précision pour régler le verrouillage de sous-tension (UVLO)
- Circuit de protection
- Verrouillage de sous-tension (UVLO)
- Protection contre les surtensions en sortie (OVP)
- Limite de courant de crête cycle par cycle
- Arrêt thermique
- Totalement sans plomb et conforme à la directive RoHS
- Composant « vert » sans halogène ni antimoine
Applications
- Systèmes d'alimentation automobile 12 V
- Systèmes d'info-divertissement automobile
- Groupes d'instruments automobiles
- Télématique automobile
- Systèmes d'aide à la conduite automobile
