Diodes Incorporated Convertisseur Buck synchrone automobile AP64200Q
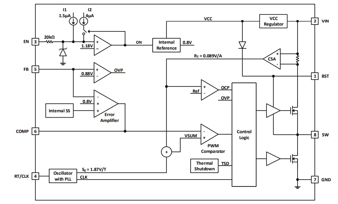
Le convertisseur Buck synchrone automobile AP64200Q de Diodes Incorporated intègre totalement un MOSFET de puissance côté haut de 150 mΩ et un MOSFET de puissance côté bas de 80 mΩ pour fournir une conversion CC-CC abaissée à haut rendement. La conception de l'AP64200Q est optimisée pour la réduction des interférences électromagnétiques (EMI).Le convertisseur AP64200Q de Diodes Incorporated est facilement utilisé en minimisant le nombre de composants externes grâce à son contrôle du mode de courant de crête. Ce composant dispose d'un système exclusif de pilote de grille pour résister à la sur-oscillation de nœud de commutation sans sacrifier les temps d'activation et de désactivation du MOSFET, ce qui réduit le bruit EMI rayonné à haute fréquence causé par la commutation du MOSFET. L'AP64200Q dispose également d'un spectre à étalement de fréquence (FSS) avec une gigue de fréquence de commutation de ±6 %, ce qui réduit les EMI en ne permettant à l'énergie émise de rester sur une seule fréquence pendant une période prolongée.
L'AP64200Q est disponible en boîtier SO-8EP avec une plage de tension d'entrée de 3,8 V à 40 V.
Caractéristiques
- Homologué AEC-Q100 pour les applications automobiles
- Température de dispositif de classe 1 TA de -40 °C à +125 °C
- VIN de 3,8 V à 40 V
- Tension de sortie (VOUT) de 0,8 V à VIN
- Courant de sortie continu de 2 A
- Tension de référence : 0,8 V ±1 %
- Faible courant de repos de 25 µA (modulation de fréquence d'impulsion)
- Fréquence de commutation réglable de 100 kHz à 2,2 MHz
- Synchronisation d'horloge externe de 100 kHz à 2,2 MHz
- Rendement jusqu'à 88 % à faible charge de 5 mA
- Conception exclusive de pilote de grille pour une meilleure réduction des EMI
- Spectre à étalement de fréquence (FSS) pour réduire les EMI
- Mode à faible chute de tension (LDO)
- Seuil d'activation de précision pour régler le verrouillage de sous-tension UVLO
- Circuit de protection
- Verrouillage de sous-tension (UVLO)
- Protection contre les surtensions en sortie (OVP)
- Limite de courant de crête cycle par cycle
- Arrêt thermique
- Totalement sans plomb et conforme à la directive RoHS
- Composant « vert » sans halogène ni antimoine
Applications
- Systèmes d'alimentation automobile
- Systèmes d'info-divertissement automobile
- Groupes d'instruments automobiles
- Télématique automobile
- Commande d'éclairage automobile
- Systèmes d'aide à la conduite automobile
Circuit d'applications standard
Schéma fonctionnel
Affectations de broches
