Diodes Incorporated Commutateur de puissance abaisseur CA universel AP3928
Le commutateur de puissance abaisseur CA universel AP3928 de Diodes Incorporated est conçu pour les appareils électroménagers et les applications IdO avec une solution Buck non isolée. L'AP3928 intègre un MOSFET haute performance de 700 V et se coordonne avec un inducteur à enroulement unique. Cette intégration de haut niveau permet de réduire le nombre de composants externes et de réduire le coût de la nomenclature (BOM).Le commutateur de puissance abaisseur CA universel AP3928 de Diodes fournit un courant de sortie élevé, une excellente régulation de tension constante et un haut rendement de conversion. Le courant de crête et la fréquence de commutation s'abaissent continuellement à mesure que la charge diminue, permettant des performances supérieures à faible charge et améliorant l'efficacité globale du système.
Plusieurs caractéristiques de protection sur le commutateur AP3928 améliorent la sécurité et la fiabilité du système. Ces protections comprennent une protection contre les surchauffes, une fonction de verrouillage de sous-tension, une protection contre les courts-circuits de sortie, une protection contre les surcharges et une protection contre les boucles ouvertes.
L'AP3928 est proposé en boîtier SO-8 (standard).
Caractéristiques
- Plage d'entrée universelle de 85 VCA à 300 VCA
- MOSFET interne de 700 V
- Courant de crête maximal standard de 1,1 A
- Courant de sortie nominal maximal de 600 mA
- Jusqu'à 10 W de puissance de sortie
- <30 mW avec une consommation électrique à vide de polarisation externe
- Modulation de fréquence pour supprimer les EMI
- OTP (protection contre les surchauffes), OLP (protection contre les surcharges), SCP (protection contre les courts-circuits)
- Moins de composants
- Solution à faible bruit audible
- Boîtier SO-8 (standard)
- Totalement sans plomb et conforme à la directive RoHS
- Composant « vert » sans halogène ni antimoine
Applications
- Appareils ménagers
- Applications IdO
- Commandes industrielles
- Alimentation de secours et alimentation auxiliaire
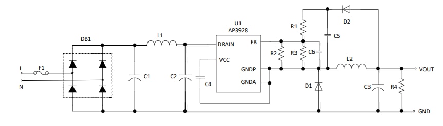
Application standard
Schéma fonctionnel
Affectations des broches
