Diodes Incorporated Contrôleur GAN Flyback Quasi résonnant AP33510
Le contrôleur GAN Flyback Quasi résonnant AP33510 de Diodes Incorporated est spécialement conçu pour les alimentations électriques flyback hors ligne qui nécessitent une faible puissance en mode veille, une haute densité de puissance et une protection complète. Le composant fonctionne en mode QR à pleine charge, permettant aux événements de commutation de se produire dans la vallée drain-source, minimisant ainsi la perte de commutation. L'AP33510 dispose d'une fréquence de commutation limitée en interne de 150 kHz maximum. Le composant garantit une commutation stable en creux et empêche le bruit audible du transformateur causé par le saut de fréquence via une technique propriétaire de verrouillage en creux à l'intérieur.Le contrôleur GAN Flyback Quasi résonnant AP33510 de Diodes réduit la charge de pleine lorsqu'il entre en mode PFM avec repli de fréquence pour un meilleur rendement de conversion de puissance. À vide ou à faible charge, l'AP33510 passera en mode rafale pour minimiser la consommation d'énergie et la fréquence de commutation minimale (environ 25 kHz) est définie pour éviter tout bruit audible. La compensation de ligne linéaire dans le sens des pièces garantit une limite de puissance de sortie constante sur l'ensemble de la plage de tension de ligne.
Pour confirmer la robustesse du convertisseur, l'AP33510 met en œuvre des caractéristiques de protection complètes telles que la détection d'entrée/sortie marron, la limitation de courant cycle par cycle, l'OVP/UVP de sortie, la protection contre la surcharge et la surchauffe.
Caractéristiques
- Mode de fonctionnement quasi résonnant jusqu'à 150 kHz pour une tension de sortie élevée
- Repli de fréquence pour une efficacité moyenne élevée
- Pilote de grille à haute fiabilité pour FET GaN
- Démarrage haute tension intégré
- Démarrage progressif pendant le processus de démarrage
- Fonction intégrée de décharge du condensateur X2
- Limite de puissance de sortie adaptative avec tension de sortie
- Contrôle en mode écologique à bruit non audible
- Large puissance VCC fournie avec un LDO de 120 V
- Compensation interne de la pente
- Variation de fréquence pour réduire les EMI
- Conditionné dans le SSOP-9 (Type CJ)
- Mode de maintien VCC
- Fonctions complètes de protection du système :
- Protection contre les courts-circuits de l'enroulement secondaire
- Protection contre les surtensions VCC (VOVP)
- Protection contre les surtensions de ligne (LOVP)
- Protection contre la surcharge (OLP)
- Protection contre les surintensités cycle par cycle
- Protection contre les défauts de broches
- Protection contre les intrusions/pannes de courant (BNI/BNO)
- OVP du côté secondaire (SOVP) et UVP (SUVP)
- OTP interne
- Totalement sans plomb et conforme à la directive RoHS
- Composant « vert » sans halogènes ni antimoine
Applications
- Pilotes FET GaN généraux
- Adaptateurs CA/CC à commutation programmable ou chargeurs rapides
- Alimentations électriques industrielles et grand public à haute densité
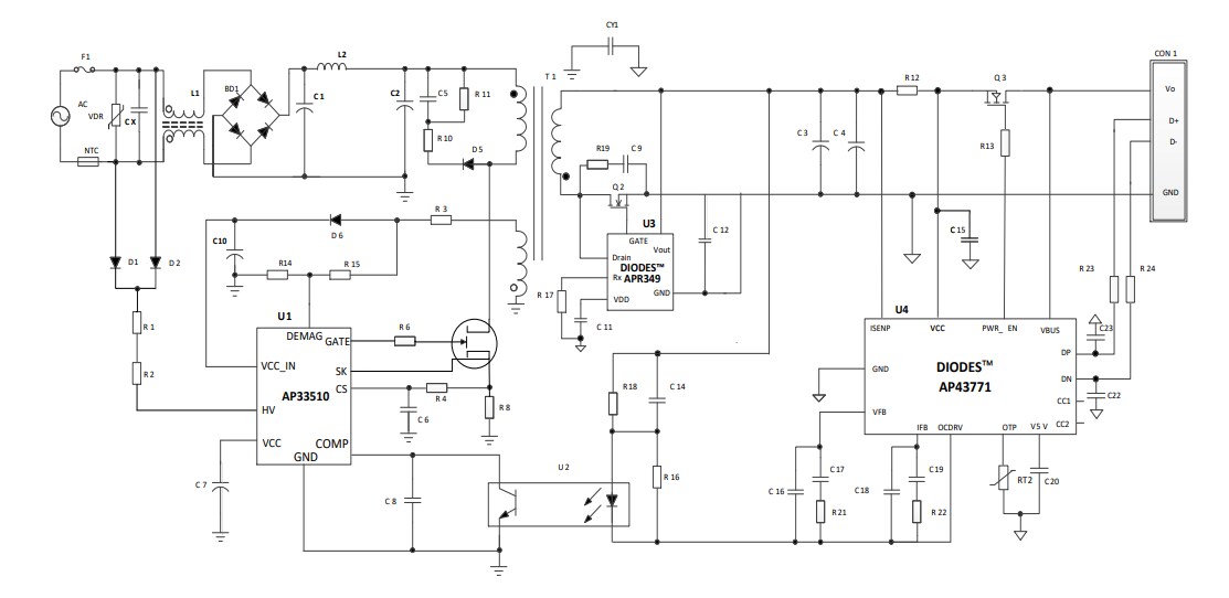
Circuit d’applications standard
Affectations des broches
