Diodes Incorporated Pilotes LED linéaires AL58812 à 12 canaux
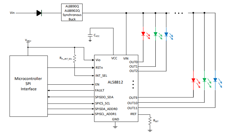
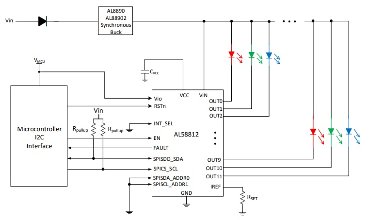
Les pilotes LED linéaires à 12 canaux AL58812 de Diodes Incorporated incorpore 12 canaux à courant LED programmables, chacun avec un MLI interne de 12 bits pour le réglage de la luminosité et de la couleur via une interface numérique I2C ou SPI. Le AL58812 est idéal pour jusqu'à quatre applications d'éclairage de modules LED RGB, avec trois banques programmables (A, B, C) pour un réglage des couleurs contrôlé par logiciel. Une résistance externe peut définir le courant de sortie global de tous les 12 canaux. Le courant de chaque canal peut être configuré numériquement jusqu'à 70 mA sous la limitation thermique du boîtier.Les pilotes AL58812 de Diodes Incorporated sont contrôlés via une interface numérique l2/SPI, sélectionnable par la broche INT_SEL. Le AL58812 comporte un générateur de 30 kHz, un MLI de 12 bits pour chaque canal, et des registres de mélange et réglage de la luminosité et de la couleur indépendants du canal/module, permettant des effets LED vifs sans aucun bruit audible.
Les pilotes LED fonctionnent dans une plage de température ambiante de -40 °C à +85 °C et sont disponibles dans un boîtier W-QFN5050-40/SWP (Type A1) de niveau MSL 1.
Caractéristiques
- Tension d'entrée de 2,7 V à 5,5 V
- 12 dissipateurs de courant LED de précision
- Tension des PINS de sortie maximale de 5,5 V
- Courant de 70 mA par canal
- Registre MLI 12 bits avec générateur MLI 30 kHz
- Déphasage MLI
- Graduation du courant global sur 6 bits
- Registre de mélange de couleurs indépendant
- Registres de réglage de la luminosité indépendants
- Réglage de la luminosité à échelle logarithmique ou linéaire
- Trois banques programmables (A, B, C)
- VSAT à faible chute de tension de 200 mV standard à 70 mA
- Interface numérique l2C ou SPI sélectionnable sur l'équipement
- Prend en charge l'interface l2C de 400 kHz et SPI de 4 MHz
- Diagnostic et protections
- Broche d'indication de défaut à drain ouvert et registres
- Registres de masque de défaut individuels pour chaque canal
- Protection contre la surchauffe (OTP) avec avertissement pré-OTP
- LED Ouvert/Court-circuit, Sous-tension
- Arrêt en mode veille ultra-basse consommation 1μA :
- Mode d'économie d'énergie à 15 μA (max)
- Totalement sans plomb et conforme à la directive RoHS
- Dispositif « vert » sans halogène ni antimoine
- Pour les applications automobiles nécessitant un contrôle de modification spécifique
Applications
- Appareils domestiques intelligents
- Stations de chargement de véhicules électriques
- Afficheurs d'infodivertissement
- Indicateurs d'information IoT
- Matériel informatique
Circuit pour applications d'interfaces I2C
Circuit — Pour applications d’interface SPI
Publié le: 2025-09-30
| Mis à jour le: 2025-11-05
