Diodes Incorporated Pilote LED à gradation et haute efficacité AL1698K
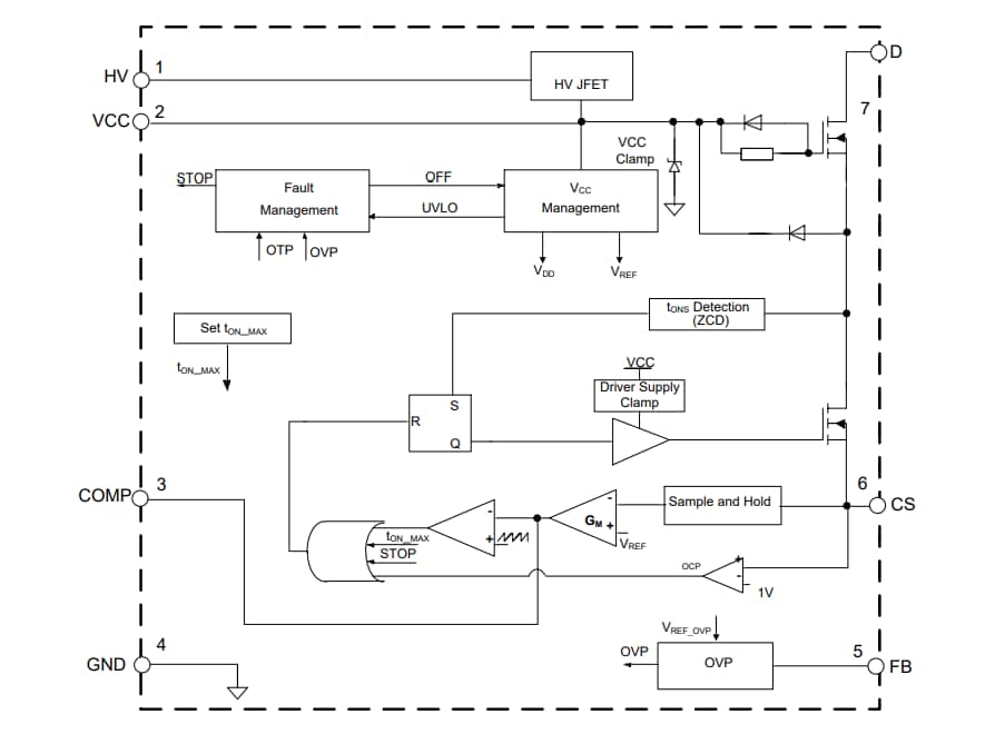
Le pilote LED à gradation et haute efficacité AL1698K de Diodes Incorporated est un pilote LED à gradation de précision Flyback et Buck-Boost, haute efficacité, haute performance, à facteur de puissance et courant élevé, conçu pour les applications de lampes LED à gradation triac. L'AL1698K permet un courant de sortie précis sur un réglage de charge et de ligne complète. La topologie Boost permet au composant d’atteindre une efficacité supérieure à 90 %, satisfaisant les exigences réglementaires en matière d’éclairage à haute efficacité. Une large fréquence de commutation fonctionne en mode de conduction limite (BCM) pour faciliter la conception et les tests EMI/CEM.Le pilote LED à gradation haute et haute efficacité AL1698K de Diodes Inc dispose d’un JFET à haute tension intégré, qui fournit au système un temps de démarrage rapide et offre aux utilisateurs une conception d’alimentation VCC facile et stable. Le pilote LED AL1698K intègre un MOSFET haute tension de 600 V/2 A. Il peut couvrir les applications à gradation triac 120 V c.a. et 230 V c.a. en éliminant le MOSFET haute tension externe, réduisant le coût de la nomenclature du système. L'AL1698K dispose du point de déclenchement de protection thermique de repli intégré pour réduire automatiquement le courant de sortie. D’autres caractéristiques de protection améliorent la sécurité et la fiabilité du système d’éclairage LED.
La courbe de gradation AL1698K est conforme à la norme NEMA SSL6. L'AL1698K s’applique à une large gamme de gradateurs, tels que les bords d’attaque et de fuite, pour atteindre une gradation profonde pouvant descendre à 1 %.
Le pilote LED AL1698K est logé dans un boîtier SO-7.
Caractéristiques
- Haute efficacité > 90 % (topologie Boost)
- Tolérance de détection de courant étroite ± 3 %
- Protections internes
- Verrouillage de sous-tension (UVLO)
- Couverture de front montant (LEB)
- Protection contre les surintensités Cycle par Cycle (OCP)
- Protection contre les surtensions (OVP)
- Protection contre les courts-circuits de sortie (OSP)
- Protection par repli thermique (TFP)
- Protection contre les surchauffes (OTP)
- Faible courant de fonctionnement 310 µA
- Conforme à la courbe de gradation NEMA SSL6
- Intégration de JFET HV
- Inductance à enroulement simple
- Large gamme de compatibilité avec les gradateurs
- Intégration du MOSFET 600 V/2 A
- Boîtier SO-7
- Entièrement sans plomb et conforme à la directive RoHS
- Composant « vert » sans halogène ni antimoine
Applications
- Lampes LED à tube tx de mise à niveau secteur
- Lampes LED à hauteur élevée
- Modules d’alimentation LED
- Lampes LED à gradation triac
Ressources
Schéma fonctionnel
Affectations des broches
