Diodes Incorporated Contrôleur d’alimentation CA-CC AP3781
Le contrôleur d’alimentation CA-CC AP3781 de Diodes Incorporated est un contrôleur d’alimentation CA-CC haute performance. Il est idéal pour les applications de chargeur de batterie et d’adaptateur et régule la tension et le courant de sortie côté primaire. Le AP3781 dispose d’une modulation de fréquence d'impulsion en mode de conduction discontinue (DCM). Il fonctionne en mode modulation de fréquence d’impulsion (MFI) et en mode de modulation d’amplitude (MA) de courant de crête pour former une courbe de fréquence réglable sur l’ensemble de la plage de puissance. Le AP3781 atteint un rendement moyen élevé et améliore le bruit audible.Caractéristiques
- Contrôle côté primaire pour éliminer l'optocoupleur
- Puissance d'entrée de fonctionnement à vide de 75 mW
- Topologie Flyback en fonctionnement DCM
- Protection externe réglable contre la surchauffe
- Compensation de câble interne fixe de 3 %
- Compensation de câble externe de 3 % à 8 %
- Mode de contrôle MA/PFM à segments multiples pour améliorer le bruit audio et l'efficacité
- Protection contre les sous-tensions ultra faibles, prend en charge une large tension de fonctionnement pour le pilotage de moteur d'outil électrique
- Sans plomb et entièrement conforme à la directive RoHS
- Composant « vert » sans halogène ni antimoine
Applications
- Routeurs
- Outils électriques
- Alimentations pour décodeurs (STB)
- Haut-parleurs intelligents
- Adaptateurs réseau
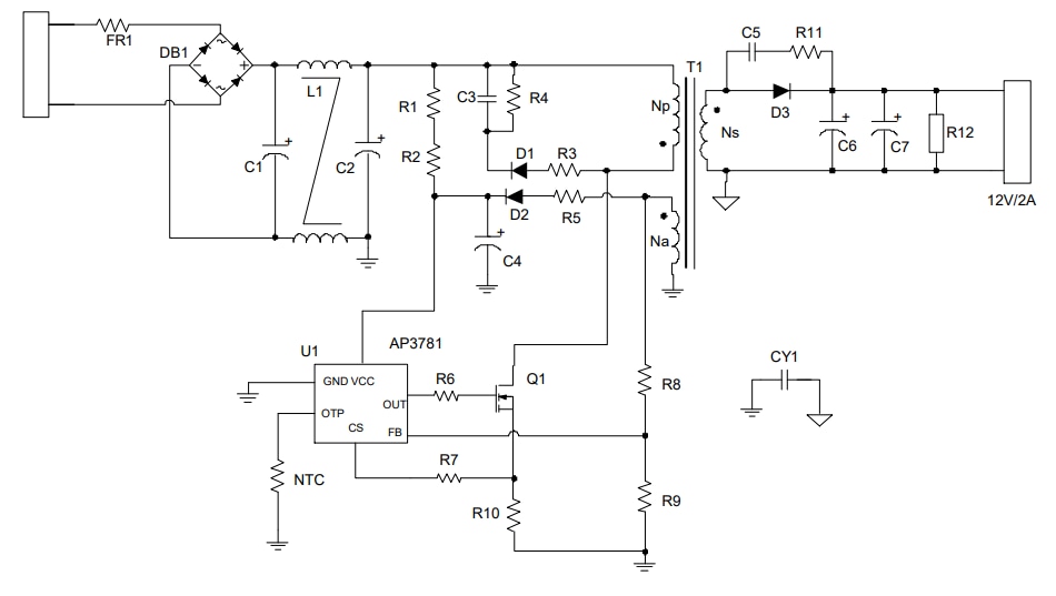
Circuit d'application standard
Publié le: 2020-06-19
| Mis à jour le: 2024-08-02
