Broadcom Émetteur-récepteur SFP Duplex LC AFBR-57B4APZC
L’émetteur-récepteur SFP duplex LC AFBR-57B4APZC de Broadcom permet aux concepteurs de systèmes de mettre en œuvre la transmission de données de CC à 50 MBaud sur 2 km avec des fibres multimodes (62,5 µm/125 µm). L’émetteur-récepteur SFP duplex LC AFBR-57B4APZC prend en charge un connecteur duplex LC. L’émetteur-récepteur AFBR-57B4APZC de Broadcom utilise l’interface série à 2 fils définie dans le MSA SFF-8472, fournissant des informations en temps réel sur la température du module, la tension d’alimentation de l’émetteur-récepteur et la puissance d’entrée moyenne du récepteur. L'émetteur-récepteur présente une robustesse accrue dans les environnements difficiles en raison d'un revêtement conforme.L’émetteur AFBR-57B4APZC comprend un VCSEL conforme au laser classe 1 de 850 nm avec un CI pilotes intégrés. Le récepteur AFBR-57B4APZC utilise une solution monopuce entièrement intégrée qui fournit une excellente immunité aux EMI et un rejet dV/dt transitoire rapide. Le boîtier émetteur-récepteur est compatible avec le MSA enfichable de petite forme (SFP) avec l'option de connecteur duplex LC. Le boîtier SFP offre une capacité de branchement à chaud permettant d'installer le module même lorsque l'hôte est en ligne et fonctionne. L’émetteur-récepteur nécessite une alimentation électriqueCC de 3,3 V pour des performances optimales.
Caractéristiques
- Prise en charge du débit de données de CC à 50 Mbaud
- Alimentation électrique unique de 3,3 V
- Fabriqué dans une usine certifiée ISO 9001
- Émetteur VCSEL de 850 nm
- Distance de liaison jusqu'à 2 km avec une fibre multimode de 62,5 µm/125 µm
- Courant faible et faible dissipation de puissance
- Connecteur SFP enfichable à chaud
- Compatible avec la spécification SFP MSA
- Distance maximale de 2 000 m
- Débit de données de 50 MBd
- Facteur de forme SFP
- Conforme à la sécurité laser FDA IEC60825-1 classe 1
- Plage de température de fonctionnement de -40 °C à +85 °C
- Excellent comportement EMI et EMC
- CI pilotes intégrés et VCSEL de 850 nm avec émetteur logique d’entrée LVTTL
- Diode PIN intégrée et CI de numérisation avec récepteur logique de sortie LVTTL
- Environnement difficile testé conformément aux normes CEI 60068-2-11 et GR-63-CORE
- Sans plomb et conforme à la directive RoHS
Applications
- Automatisation de sous-stations électriques
- HVDC
- Réseau industriel sur fibre multimode
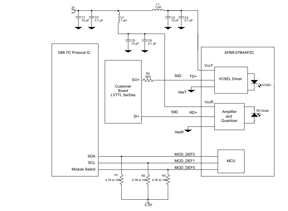
Schéma de principe
Circuiterie d'application recommandé
Dimensions mécaniques
Ressources supplémentaires
Publié le: 2020-10-23
| Mis à jour le: 2024-03-26
