Analog Devices / Maxim Integrated Kit d’évaluation MAX77757
Le kit d’évaluation MAX77757 d'Analog Devices Inc. est une carte de circuit imprimé entièrement assemblée et testée. Le kit MAX77757 est conçu pour évaluer le CI MAX77757, un chargeur autonome USB Type-C® de 3,15 A avec JEITA. Le CI MAX77757 peut fonctionner à partir d’une entrée de 4,5 à 13,7 V, avec un courant de charge rapide jusqu’à 3,15 A et une limite de courant d’entrée maximale de 3 A. Le kit d’évaluation MAX77757 dispose d’une détection CC USB de type C, d’un chargement de batterie conforme aux spécifications de chargement de batterie USB et d’une détection d’adaptateur propriétaire lors de l’insertion en entrée. Ce kit présente la configuration automatique de la limite de courant d’entrée du chargeur à l’intensité maximale autorisée à partir de la source d’entrée. Le kit d’évaluation MAX77757 est doté d’une résistance variable et d’une thermistance aux fins de démontrer la conformité JEITA.Caractéristiques
- Protection jusqu’à 16 V
- Tension de fonctionnement d’entrée maximale de 13,7 V
- Courant de charge maximal de 3,15 A
- Protection de courant de décharge de 6 A
- Aucun micrologiciel ou communication requis
- Détection USB intégrée :
- Détection CC intégrée pour USB de type C
- Détection BC1.2 intégrée pour les SDP, DCP et CDP hérités
- Détection USB intégrée pour les types de chargeurs propriétaires courants
- Configuration automatique de la limite du courant d’entrée
- Sécurité :
- Minuteur de sécurité de charge
- Conformité JEITA avec la thermistance NTC (MAX77757J)
- Chargement à chaud/arrêt à FROID avec thermistance NTC (MAX77757H)
- Arrêt thermique
- Contrôle par broche de toutes les fonctions :
- Courant de charge rapide configurable par résistance
- Broche ENBST pour activer et désactiver le Boost inverse
- Broche STAT pour indiquer l’état de charge
- Broche INOKB pour indiquer une bonne alimentation d’entrée (POK)
- Broche THM pour désactiver la charge
- Régulation de la tension d’entrée avec AICL
- Capacité Boost inverse jusqu’à 5,1 V et 1,5 A
- Chemin d’alimentation intégré
- FET de déconnexion réelle de la batterie intégré
- Disposition de la carte PCB fiable
- Totalement assemblé et testé
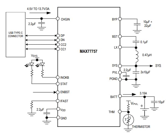
Schéma de principe
Ressources supplémentaires
Publié le: 2021-04-01
| Mis à jour le: 2023-04-13
