Analog Devices / Maxim Integrated MAX6365-68 Microprocessor Supervisory Circuits

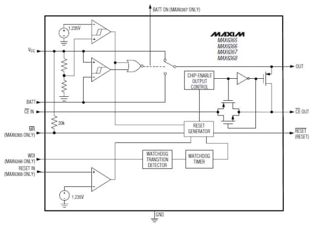
Analog Devices MAX6365-MAX6368 Microprocessor Supervisory Circuits feature battery backup and chip-enable gating. These devices simplify power-supply monitoring, battery-backup control functions, and memory write protection in microprocessor (µP) systems. The circuits significantly improve the size, accuracy, and reliability of modern systems with an ultra-small integrated solution. These devices provide a microprocessor reset output during VCC supply power-up, power-down, and brownout conditions. These devices internally control VCC to backup-battery switching to maintain data or low-power operation for CMOS RAM, CMOS microprocessors, real-time clocks, and other digital logic when the main supply fails.

These Analog Devices MAX6365-MAX6368 circuits provide memory write protection through internal chip-enable gating during supply or processor faults. These devices include one of the following options: a manual reset input (MAX6365), a watchdog timer function (MAX6366), a battery-on output (MAX6367), or an auxiliary user-adjustable reset input (MAX6368).

Features

  • Low +1.2V operating supply voltage (VCC or VBATT)
  • Precision monitoring of +5.0, +3.3V, +3.0V, and +2.5V power-supply voltages
  • Onboard gating of chip-enable signals, 1.5ns propagation delay
  • Debounced manual reset input (MAX6365)
  • Watchdog timer, 1.6s timeout (MAX6366)
  • Battery-on output indicator (MAX6367)
  • Auxiliary user-adjustable RESET IN (MAX6368)
  • Low 10µA quiescent supply current
  • 150ms min. reset timeout period
  • 3 available output structures
    • Push-pull active-low RESET
    • Open-drain active-low RESET
    • Open-drain RESET
  • RESET/active-low RESET valid down to 1.2V guaranteed
    • (VCC or VBATT)
  • Power-supply transient immunity
  • Miniature 8-pin SOT23 package
  • UL recognized

Applications

  • Computers: desktops, workstations, servers
  • Notebook computers
  • Portable patient monitoring/drug delivery
  • Portable test meters
  • POS Terminals
  • Printers and faxes
  • Programmable logic controllers

Functional Block Diagram

Analog Devices / Maxim Integrated MAX6365-68 Microprocessor Supervisory Circuits
Publié le: 2012-03-28 | Mis à jour le: 2024-07-18