Analog Devices / Maxim Integrated MAX44251/MAX44252 20V, Ultra-Precision Op Amps
Analog Devices MAX44251 / MAX44252 20V, Ultra-Precision, Low-Noise Op Amps offer near-zero DC offset and drift through the use of autocorrelating zeroing techniques. This method constantly measures and compensates the input offset, eliminating drift over time and temperature and the effect of 1/f noise. These Maxim Integrated dual (MAX44251) and quad (MAX44252) op amps feature rail-to-rail outputs, operate from a single 2.7V to 20V supply, and consume only 1.15mA per channel while providing 5.9nV/ input-referred voltage noise. These Maxim Integrated op amps are unity-gain stable with a gain-bandwidth product of 10MHz and are ideally suited for applications requiring ultra-low noise and DC precision, such as interfacing with pressure sensors, strain gauges, precision weight scales, and medical instrumentation.Features
- 2.7V to 20V power-supply range
- Integrated EMI filter
- 6µV input offset voltage (max) at room temperature
- TCVOS of 19nV/°C (max)
- Low 5.9nV/√Hz input-referred voltage noise
- 123nVP-P in 0.1Hz to 10Hz
- Fast 400ns settling time
- 10MHz gain-bandwidth product
- Rail-to-rail output
- High accuracy enables precision signal chain acquisition
Applications
- Load cell and bridge transducer amplification
- Medical instrumentation
- Precision instrumentation
- Pressure transducers
- Strain gauges
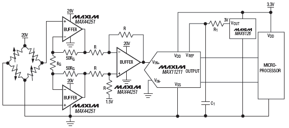
Typical Operating Circuit
Functional Diagrams
Publié le: 2012-03-30
| Mis à jour le: 2023-04-19
