Analog Devices / Maxim Integrated Horloge temps réel à ultra-faible puissance MAX31334
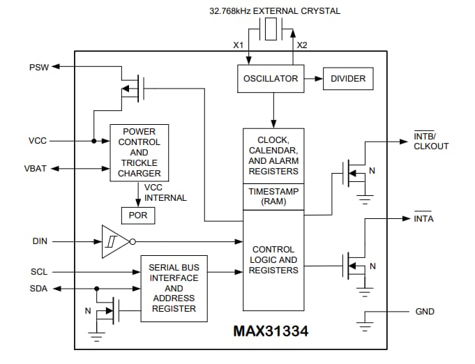
L'horloge temps réel à ultra-faible puissance MAX31334 d'Analog Devices est une solution de chronométrage qui consomme 70 nA de courant. Le MAX31334 offre un commutateur de passage d'alimentation côté haut intégré qui permet des modes de repos à ultra-faible puissance sur les applications à rapport cyclique en déconnectant l'alimentation à d'autres dispositifs du système. Les durées marche/arrêt du commutateur d'alimentation peuvent être contrôlées par des sources d'interruption périodiques, y compris un minuteur de compte à rebours (programmable de 100 ms à 1 h) et des alarmes (résolution 1 s). Le commutateur d'alimentation peut également être contrôlé par une interruption externe (à partir d'un bouton-poussoir, par exemple) sur la broche DIN. Le MAX31334 facilite une large gamme de cristaux avec n’importe quelle spécification de charge (CL), ce qui élargit la réserve de cristaux utilisables. Une interface série I2C connecte le dispositif. Une fonction de réinitialisation à la mise sous tension intégrée fournit un état de registre par défaut déterministe lors de la mise sous tension.Le RTC MAX31334 Analog Devices dispose également d’une broche d’alimentation de secours (VBAT) et passe automatiquement à cette alimentation lorsque l’alimentation principale (VCC) chute en dessous de la tension de seuil programmée. Les caractéristiques supplémentaires comprennent deux alarmes horaires, des sorties d'interruption, une sortie programmable à onde carrée, une entrée de détection d'événements avec horodatage (registres d'horodatage de 32 octets fait aussi office de stockage RAM) et un mécanisme de temporisation de bus série.
Le MAX31334 est logé dans un boîtier WLP 12 picots, 1,5 mm x 2 mm sans plomb (Pb) et conforme à la directive RoHS avec un pas de 0,5 mm et un boîtier TDFN à 12 broches de 3 mm x 3 mm. Le composant fonctionne sur une plage de température étendue de -40 °C à +85 °C.
Caractéristiques
- Horloge temps réel à ultra-faible puissance
- Courant de chronométrage 70 nA
- Plage de tension de chronométrage de 1,1 V à 5,5 V
- Commutation automatique pour alimentation de secours en cas de panne de courant
- Chargeur à régime lent pour supercondensateur externe
- Commutateur de puissance intégré avec machine à états augmentant la durée de vie de la batterie du système
- Courant continu jusqu'à 500 mA
- Ultra-faible résistance à l'état passant de 57 mΩ
- Réveil sur minuteur d'interruption périodique à compte à rebours (100 ms à 1 h) et alarmes (résolution 1 s)
- Réveil lors d'une interruption externe, comme un bouton-poussoir
- Réduit l'encombrement sur carte
- Aucun condensateur externe n'est nécessaire pour le quartz
- 12-WLP 1,5 mm x 2 mm
- 12-TDFN 3 mm x 3 mm
- Caractéristiques à valeur ajoutée pour une utilisation facile
- Fonctionne avec de nombreux quartz 32,768 kHz (sans limitation CL)
- Deux alarmes d’heure du jour
- Détection d'événements et horodatages
- Second registre 1/128
- 32 octets de RAM utilisateur
Applications
- Étiquette électronique pour rayonnage
- Modules IdO à ultra-faible puissance
- Wearables médicaux
- Enregistreurs de température
- Suivi d'actifs
- Dispositifs alimentés par batterie
Schéma d’application simplifié
Schéma fonctionnel
