Analog Devices Inc. Contrôleur LED séquentiel à six canaux MAX25605
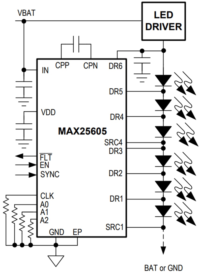
Le contrôleur LED séquentiel à six canaux MAX25605 d'Analog Devices met en œuvre une fonction de virage séquentiel ou toute autre animation de lumière séquentielle sans utiliser de microcontrôleur ou de logiciel. Le MAX25605 d’Analog Devices intègre six MOSFET à canal N et faible RDSON codés adaptés aux applications d’éclairage LED jusqu’à 750 mA. Chaque commutateur prend en charge jusqu'à trois LED de série par commutateur. L’ensemble de la chaîne LED prend en charge des tensions jusqu’à 60 V. Les MOSFET à canal N sont divisés en deux groupes de trois, ce qui permet à un seul composant de séquencer une ou deux chaînes de LED. Les commandes de grilles et redresseurs de niveau intégrés pour les commutateurs sont fournis par un régulateur de pompe de charge interne, prenant en charge les applications Buck-Boost et Boost vers battery, en plus des topologies de pilote LED référencées à la terre.La fonctionnalité de séquençage et la synchronisation sont programmées en connectant des résistances aux entrées A0, A1, A2 et CLK. Les options de programmation comprennent : graduation vers le haut/bas, seuil courts-circuits LED, position de séquence multi-dispositifs, fréquence de graduation et durée de fondu. La fonction de fondu logarithmique optionnelle permet de mettre progressivement les LED sous tension ou hors tension. La séquence peut être désactivée en abaissant l'entrée d'activation. Avec un signal EN abaissé, les commutateurs sont ouverts et le courant du pilote LED passe à travers l'ensemble de la chaîne LED. Chaque commutateur intègre également une détection de défaillance à une seule LED, activant un indicateur de défaillance en cas de LED en court-circuit, de LED ouvertes ou de fils ouverts entre le séquenceur et la chaîne LED. De plus, jusqu’à 16 dispositifs peuvent être séquencés ensemble à l’aide d’une entrée SYNC.
Le MAX25605 d’Analog Devices fonctionne sur une plage de températures automobiles de -40 °C à +125 °C et est disponible en boîtier TQFN à flancs mouillables 20 broches de 4 mm x 4 mm et en boîtier TSSOP à 20 broches avec pastille exposée.
Caractéristiques
- La configuration de graduation flexible fournit des performances optimales sans microcontrôleur ou logiciel
- Programmation de résistance simple pour la synchronisation et la direction de séquence
- Applications de feux de détresse
- La broche Sync permet le séquençage de 16 appareils au maximum
- Fondu LED logarithmique optionnel
- La configuration flexible permet d'utiliser le même dispositif dans différentes applications
- Une, deux ou trois LED par commutateur
- MOSFET à source flottante
- Réduction d’EMI
- Oscillateur à spectre étendu
- Le contrôle du taux de dérive minimise les pics de courant LED
- Les caractéristiques de protection et les boîtiers améliorent la fiabilité
- Détection de court-circuit, d'ouverture et de trace ouverte LED simple
- Indicateur de coupure thermique et de défaut
- Prêt pour l'automobile
- Homologué AEC-Q100
- Plage de température de fonctionnement de -40 °C à +125 °C
Applications
- Voyants lumineux de virage séquentiel
- Animation d'éclairage matériel
Schéma de principe simplifié
