Analog Devices / Maxim Integrated Contrôleur LED automobile à 4 commutateurs MAX25603
Le contrôleur LED Buck-Boost automobile à 4 commutateurs MAX25603 d'Analog Devices est conçu pour les projecteurs à combinaison automobile multifonction. Le MAX25603 régule le courant de la LED pour les tensions de chaîne LED de 0 V à 60 V. Le contrôleur automobile est idéal pour les applications à haute puissance nécessitant une source de capacité de variation PWM de courant. De plus, le composant est utilisé comme un pilote LED Buck-Boost transparent pour les applications qui nécessitent un pilote LED Buck-Boost efficace avec un redressement synchrone.Le contrôleur LED automobile à 4 commutateurs MAX25603 d'Analog Devices passe sans interruption entre les modes Buck, Boost et Buck-Boost en fonction du rapport entre l'entrée et la tension de sortie. Le contrôleur utilise un schéma de contrôle propriétaire en mode courant moyen et dispose d'un fonctionnement à fréquence fixe réglable de 200 kHz à 440 kHz. Le MAX25603 met en œuvre l'architecture propriétaire d'Analog Devices pour limiter les dépassements (vers le haut ou le bas) de courant LED et les durées de dépassement (vers le haut ou le bas) pendant la commutation dans les applications à double chaîne en mode de partage de temps.
Caractéristiques
- Prêt pour l'automobile : homologué AEC-Q100
- L'intégration minimise la nomenclature pour les pilotes LED à haute luminosité, économisant de l'espace et réduisant les coûts
- Large plage de tension d'entrée de 5 V à 60 V
- Architecture Buck-Boost à inducteur unique et pont en H
- Limite de courant LED rapide intégrée pendant les transitoires
- Convient aux applications à double chaîne avec horodatage
- TSSOP 28 broches avec pastille EP
- Plage de température de fonctionnement de jonction de -40 °C à +150 °C
- Pilote double chaîne complet
- Gradation analogique et PWM sur les deux canaux (EN1 et EN2)
- L'architecture de contrôle propriétaire d'Analog Devices limite les pics de courant et la durée des pics LED en mode double chaîne
- Gradation PWM sans scintillement avec spectre étalé
- Double pilote de grille FET de gradation pMOS intégré
- Caractéristiques de protection et large plage de température augmentant la fiabilité du système
- Protection thermique et protection contre les courts-circuits et les surtensions
- Limite de courant LED rapide et limiteur de courant d'entrée
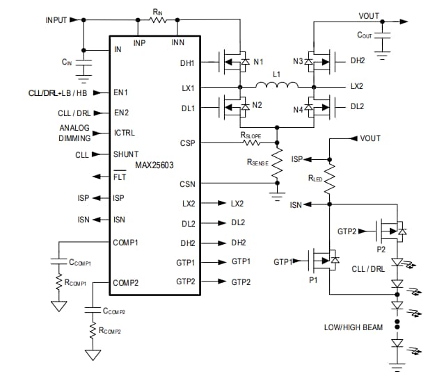
Schéma d’application simplifié
Publié le: 2022-02-02
| Mis à jour le: 2023-04-17
