Analog Devices / Maxim Integrated Pilote de rétroéclairage LED à 4 canaux MAX25512
Le pilote de rétroéclairage LED à 4 canaux MAX25512 d'Analog Devices est un pilote de rétroéclairage à LED blanches avec convertisseur élévateur à mode courant intégré qui fonctionne sur une gamme de fréquences de commutation de 400 kHz à 2,2 MHz et intègre un spectre étendu. Le déphasage des canaux de sortie est inclus en option aux fins de réduire davantage les interférences électromagnétiques (EMI). Le dispositif fournit jusqu’à 120 mA par canal et comprend une sortie de contrôle pour un commutateur externe de série nMOS. Il peut fonctionner jusqu’à 3 V après le démarrage. Le MAX25512 est dotée d’une interface I2C afin de permettre une flexibilité de contrôle et des diagnostics détaillés. Le MAX25512 d'Analog Devices est disponible en boîtier TQFN compact et fonctionne sur la plage de température de -40 °C à +125 °C.Caractéristiques
- Fonctionne jusqu’à 3 V sur l’entrée de la batterie après le démarrage
- Large rapport cyclique dBoost pour prendre en charge une faible tension d’entrée
- Contrôleur CC-CC en mode courant SEPIC ou Boost
- Plage de fréquences de fonctionnement de 400 kHz à 2,2 MHz
- Spectre étendu disponible
- Possibilité de synchronisation avec une horloge externe
- Dissipateurs de courant LED
- Courant de sortie jusqu’à 120 mA par chaîne
- Faible tension de régulation_OUT pour un meilleur rendement
- Déphasage optionnel des sorties
- Contrôle I2C pour une meilleure flexibilité
- Rapport de gradation de l’intensité lumineuse 16667:1 à 200 Hz
- Entrée NTC pour repli de courant LED à température élevée
- Possibilité de gradation hybride de l’intensité lumineuse
- Fonctionnalité de fondu automatique programmable intégrée
- Diagnostic détaillé utilisant I2C et la sortie FLTB
- LED en court-circuit ou ouvertes
- Arrêt thermique
- Sous-tension de sortie
- Boîtier TQFN compact de 4 x 4 mm
- AECQ100 classe 1
Applications
- Groupes d’instruments automobiles
- Écrans d’informations automobiles centraux
- Affichages tête haute pour automobile
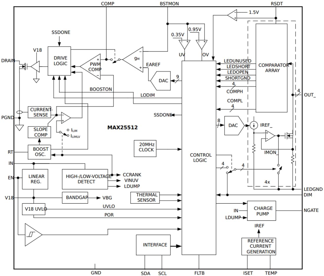
Schéma de principe simplifié
Publié le: 2021-06-09
| Mis à jour le: 2023-04-12
